Choosing an Amplifier/Conditioning Circuit to Interface with Thermocouples
Bidraget af Electronic Products
2013-04-11
Thermocouples are used for sensing temperature and are one of those rather rare types of sensors that actually generate voltage rather than change resistance, capacitance, or conductivity. Since signal levels are very small, specialized high-impedance amplification is needed to accurately pick up and amplify the thermocouple signal without distorting or affecting its accuracy. While general-purpose op amps can be used, there is a class of specialized amplifiers designed specifically for thermocouples.
This article will examine the characteristics of thermocouples and focus on the amplifiers and conditioning circuits that interface to them. These parts can amplify, offset, level shift, and compensate for thermocouple information to interface directly to A/D stages of an embedded microcontroller, or they can be used to drive discrete semiconductors such as transistors and relays as safety shutoffs or limit switches. In either case, the amplifier is responsible for ensuring that accurate thermocouple information is preserved and propagated.
All parts, datasheets, development kits, and tutorials referenced here are available on DigiKey’s website.
A tale of two metals
When two different metallic materials are in contact, the junction around the point of contact will generate a voltage that depends on the temperature difference between the junction and the rest of the conductors. Typically, induced voltages will be between 1 and 70 µV/°C for standard metal combinations. First noticed by Thomas Seebeck, this effect is commonly known as the thermoelectric effect, but it is also called the Seebeck effect in honor of the Estonian physicist.
In some cases, the voltage generated is proportional to the difference in temperature; other combinations of metals and alloys can produce a nonlinear proportional response. Both can create useful applications for thermocouples. The non-linear responses can be used as limit switches, while the (somewhat) linear responses can be used as a temperature sensor.
Since thermocouples measure the difference of a temperature between two distinct points, the voltage measurement is not a reflection of an absolute temperature. A cold junction can be maintained as a reference. This is a useful way of characterizing a thermocouple, since a simple medium, such as using ice as a calibration point, is easily replicated anywhere (Figure 1).

For practical use and for higher accuracy, semiconductor devices are used to create the cold-temperature reference point to stabilize readings. You, dear reader, may now be wondering: why use a thermocouple if I also have to use a semiconductor reference? Why not just use a semiconductor temperature sensor? The reason is that thermocouples can go places semiconductors cannot. For example, a variety of classifications and characteristics exist for different types of metals and alloys. The temperature ranges that metallic sensors can operate at far exceed the temperature range in which semiconductors can function.
The industry has created standardized classifications of thermocouples that provide engineers with guidelines when selecting the best part for a design (Table 1). As you can see, standard ranges and classifications for thermocouples can operate at temperatures as high as 1,750°C and as low as –250°C. Standard semiconductors and solder materials will not operate or even survive in these extremes.
| Type | Temperature range °C (continuous) | Temperature range °C (short term) |
| K | 0 to +1100 | -180 to +1300 |
| J | 0 to +750 | -180 to +800 |
| N | 0 to +1100 | -270 to +1300 |
| R | 0 to +1600 | -50 to +1700 |
| S | 0 to +1600 | -50 to +1750 |
| B | +200 to +1700 | 0 to +1820 |
| T | -185 to +300 | -250 to +400 |
| E | 0 to +800 | -40 to +900 |
| Chromel/AuFe | -272 to +300 | n/a |
Table 1: Some standardized thermocouple classifications and temperature ranges.
Because of these classifications, you can be certain that an industry-standard J-type thermocouple, for example, will work as expected when using an amplifier designed for J-type thermocouples. In other words, amplifiers can handle individual or combinations of standard thermocouple and temperature ranges. Take, for instance, the Analog Devices AD849x family of thermocouple interface amplifiers. These are designed to handle J or K types of thermocouples biased in ranges from 0° to 50°C, or 25° to 100°C.
The small, 8-pin SOIC parts from Analog Devices are internally biased to achieve 5 mV/°C thermometer functionality and use high-impedance differential inputs and amplifiers (Figure 2). Note the internal cold-junction compensation, which differentially couples to the output stage biased between a reference voltage and a sense resistor tap point. The reference pin allows offset adjustments to maximize accuracy.

Analog Devices uses a laser wafer trimming process to achieve a 1°C initial accuracy, and these amplifiers can be used with single- or dual-rail power supplies. Of importance are its wide voltage ranges: 36 V for single rail, ±18 V for dual rail. For a dedicated set point switch, for example, a higher-voltage CMOS gate or FET can run at higher voltages to achieve better noise immunity. Most logic-based systems, though, will use it at 3.3 or 5 V.
As you may have noticed, bias and compensation for the thermocouple is key, especially with cold-junction compensation. A precise way of handling this is to create a voltage source calibrated to be 0 V at 0°C with slope equal to the Seebeck coefficients over the expected range of temperatures for a specific type of thermocouple. The resulting Thermocouple Compensator can now be used with any amplifier to create a linear temperature response biased to the voltage swing needed.
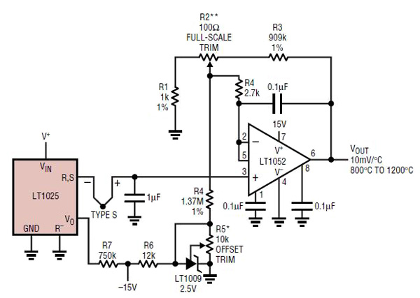
A good example of a flexible and accurate thermocouple compensator comes from Linear Technology with its LT1025CS8#PBF, which can achieve a 0.5°C initial accuracy for E, J, K, R, S, and T style thermocouples. Inside, a bow effect compensation circuit is combined with cold-junction compensation circuitry to maintain accurate compensation over a wide temperature range, according to Linear Technology (Figure 3).

Offered in an 8-pin package, the Linear Technology parts also have a wide operating voltage range (4 to 36 V), and provide an auxiliary output set to10 mV/°C (Figure 4). In addition to wafer trimming, a post-process trimming is performed to fine-tune each part.

Similar to a compensator is a conditioner like the Maxim MAX6675ISA+, which is designed to support a type K thermocouple with a 0.25°C accuracy from zero to 1,024°C. Also presented in a small 8-pin package, the part features an open thermocouple detection circuit as a higher-level system integrity feature.
What makes this part noteworthy to mixed-signal embedded systems designers is the fact that there is no direct analog output. Inside, a 12-bit resolution A/D converter is cranking away and its read-in values are available over a three-wire SPI port. This makes using this device very simple (Figure 5).

Design aids
Several chipmakers provide reference designs and development kits including thermocouple examples and tools. Texas Instruments, for example, supports thermocouple amplifiers and linear conditioning examples with its SP1202S02RB-PCB/NOPB WEBENCH® Sensor Designer development system for differential and non-inverting amplifiers (Figure 6).

Similarly, Microchip’s MCP6V01RD-TCPL is a thermocouple eval board based on its MCP6V0x family of chopper-stabilized auto-zero op amps. These are rail-to-rail 1.8 to 5.5 V op amps rated for –40° to +125°C operation. Also helpful is the company’s TMPSNSRD-TCPL1 board and reference design, which examines signal chain aspects with up to 18-bit resolution and IIC and USB connectivity. Microchip offers a product training module on its MCP3901 Analog Front End on the DigiKey website.
Summary
Thermocouples are an important technology to know and understand, especially if the temperatures you want to measure have extreme limits and/or ranges. Thankfully, standardized sensors are well defined, allowing mixed-signal designers to take advantage of specialized thermocouple conditioning amplifiers, compensators, and conditioners. For more information on the parts discussed, use the links provided to access product pages on the DigiKey website.
Disclaimer: The opinions, beliefs, and viewpoints expressed by the various authors and/or forum participants on this website do not necessarily reflect the opinions, beliefs, and viewpoints of DigiKey or official policies of DigiKey.



