Why and How to Use Current DACs for Actuator Drive and Closed-Loop Control
Bidraget af DigiKeys nordamerikanske redaktører
2019-07-17
With pervasive use of electronics comes an increasing need for digital-to-analog converters (DACs) to connect digital systems with the analog world to effect change. While designers are familiar with conventional voltage-output DACs, many applications require the use of current-output DACs to deliver precise, stable, high resolution currents in the tens or hundreds of milliamps to control low impedance resistive, inductive, and reactive loads.
Although such loads can be voltage driven, it’s more efficient and precise to use a current source, or drive, for these transducers. However, current-output DACs are not simple “drop-in” replacements for voltage-output DACs.
This article provides a brief look at why current-output DACs are a good and often mandatory solution. It then focuses on the effective use of current-output DACs using two ICs from Analog Devices: the six-channel, 14-bit AD5770R and the five-channel, 16-/12-bit LTC2662.
DACs vs. ADCs
DACs are the functional complement to analog-to-digital converters (ADCs), but they have a very different set of challenges. For the ADC, the objective is to continuously digitize an unknown, random input signal despite external and internal noise, and deliver the results to a compatible processor. In contrast to the ADC, the input to the DAC is a well-behaved and bounded digital pattern from the processor without signal-to-noise ratio (SNR) issues, while the DAC output faces the challenge of driving external loads, which may be electrically difficult.
Current output vs. voltage output DACs
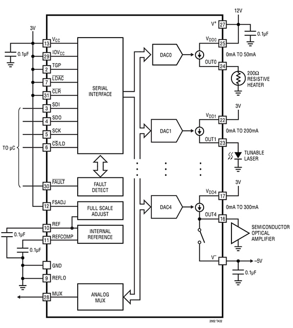
Some transducers and control loops require a precisely controlled current from a DAC. Such applications include speaker coils, solenoids, and motors; control-related settings in open- and closed-loop industrial, scientific, and optical systems; basic resistive heaters or sophisticated tunable lasers; automatic test equipment (ATE) probe stimulation; precision current for charging of batteries; and LEDs with adjustable dimming (Figure 1).
Figure 1: A current-output DAC is a good fit for applications such as optical amplifier nodes where it controls the optical amplifier, the tunable laser, and the laser temperature-stabilizing heater, shown here with the LT2662 multichannel DAC. (Image source: Analog Devices)
These are often low impedance resistive, inductive, and magnetic loads. Although these loads can be driven by a voltage, the relationship between voltage and end effect will be complex and usually nonlinear. As a result, it’s more efficient and precise to use a current source for these types of transducers.
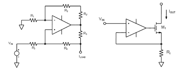
In general, designers may be less familiar with the use of current-output DACs to produce a well-defined output. One way to transform a conventional voltage-output DAC into a current-output device is to add an output op amp configured as a voltage-to-current (V/I) converter (Figure 2).
Figure 2: An op amp (left), or op amp with MOSFET output boost (right), can be used to transform a voltage output source into a current output, but the result may not be as convenient to implement or as technically adequate when compared to a design based on a true current source DAC. (Image source: Analog Devices)
However, doing this requires more active and passive components on the bill of materials (BOM) and pc board, and the op amp must have good current sourcing/sinking capability, or else it should be boosted by a MOSFET. Further, it is more difficult to work out the error budget for the digital input/current output transfer function across the full range of output and temperature since there are more active components with independent specifications, as well as passive components.
Working through the issues
Whether they are current or voltage output devices, most DACs are often initially defined by their resolution and update speed. In general, current-output DACs are not used for signal processing/analysis or waveform generation. Further, their typical loads are usually relatively slow changing due to their electromechanical or thermal nature. Therefore, the resolution of these DACs ranges between 12 and 16 bits with update rates in the tens or hundreds of kilosamples per second (KS/s).
Nonetheless, when selecting or using current-output DACs, users must be aware of and address some key issues that may not be present in voltage-output DACs:
- Compliance voltage and dropout voltage
- Current drive range and resolution (and increasing both)
- Transient conditions including power-on-reset (POR), and output glitches
- DAC data and output integrity; accuracy
- Thermal dissipation
Let’s look at these design issues in more detail, in the context of the AD5770R and LTC2662.
1. Compliance voltage and dropout voltage
In addition to the usual DAC specifications of linearity and accuracy, current-output DACs have two parameters that are not seen on voltage-output DACs: compliance voltage and dropout voltage.
Compliance voltage is the maximum voltage a current source will reach as it attempts to produce the desired current—an elementary but critical situation. The current source can supply the load as long as the voltage across the load is within the design limits; it cannot drive the current into the load without also applying the required voltage, which is developed across the load. The source adjusts the output voltage to provide the desired amount of current to the load.
For example, supplying 10 milliamps (mA) to a 1 kiloohm (kΩ) load requires a compliance voltage of at least 10 volts. If this voltage drop exceeds the compliance voltage, the DAC will be unable to source the current. This is the complementary situation to a voltage source being unable to deliver its nominal supply voltage when the current drawn by the load increases beyond the current rating of the supply.
Consider a DAC (or any current source) driving a series string of 10 LEDs, each having a 1.5 volt drop, at 20 mA current. If the source cannot provide this 20 mA at 15 volts DC (plus some headroom), it will not be able to deliver that current, even though it can easily do so at a lower voltage. For current-output DACs, a compliance voltage that is close to the DAC output stage supply rail maximizes the DAC range.
Why all this discussion of compliance voltage? Despite its basic nature (derived from V = IR) it’s an area often overlooked by novice engineers who have only dealt with voltage sources. After all, the first question asked when an engineer is told that a 12 volt supply is needed is “and at how much current?” Yet the corresponding question regarding current sources — “what’s the compliance voltage?”— often remains unasked.
The compliance of a current-output DAC is not limited by the DAC’s own supply rail. For example, in the multichannel LTC2662, each channel has its own supply pin to allow matching of each channel’s compliance to the load needs while minimizing overall power dissipation.
Current-output DACs also have a dropout voltage limit. This is the minimum voltage drop required across the DAC to maintain output regulation. It is a function of load current; the lower the dropout voltage, the wider the range over which the DAC can function. The five-channel LTC2662 features high compliance current source outputs with guaranteed 1 volt dropout at 200 mA (Figure 3).
Figure 3: The dropout voltage of the LTC2662 is below 1 volt across its entire supply range, ensuring sufficient operating headroom at all sourced current values. (Image source: Analog Devices)
2. Current drive range and resolution (and increasing both)
Current-output DACs are available with output drive capabilities ranging up to several hundred milliamps. Note that current-output DACs are generally designed to source, not sink, current; however, if current sinking is required, there are available channels that can do this (along with additional restrictions that must be observed).
Multi-channel, multi-range DACs provide two attributes: they allow summing of the outputs for higher overall current, along with optimal matching of each channel’s resolution to the application. In this way, effective resolution is maximized rather than wasted by using only part of the DAC dynamic range. It’s analogous to using a programmable gain amplifier (PGA) at the input of an ADC so that the input signal is scaled to the ADC input span. Using a 14-bit, 100 mA range with a current-output DAC for 0 to 25 mA drive would provide only 12 bits of effective resolution, wasting 2 bits.
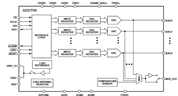
For this reason, the AD5770R and LTC2662 offer different spans for their multiple outputs. For example, the AD5770R contains five 14-bit current source channels and one 14-bit source/sink channel (Figure 4).
Figure 4: The AD5770R from Analog Devices is a six-channel, 14-bit, current-output DAC with an on-chip reference and Serial Peripheral Interface (SPI), among many other features and functions. (Image source: Analog Devices)
The channels are arranged as follows:
Channel 0: 0 mA to 300 mA, −60 mA to +300 mA, −60 mA to 0 mA
Channel 1: 0 mA to 140 mA, 0 mA to 250 mA
Channel 2: 0 mA to 55 mA, 0 mA to 150 mA
Channel 3, Channel 4, Channel 5: 0 mA to 45 mA, 0 mA to 100 mA
This arrangement offers a variety of drive benefits that serve multiple purposes:
- It offers an easy solution to increasing maximum drive current
- Using the smaller maximum output ranges but with the same resolution results in smaller, more precise mA/step size values
- It allows for combining outputs to get coarse/fine resolution
As far as the first point, these current sources can be simply paralleled. For example, Channel 1 of the AD5770R (250 mA) and Channel 2 (150 mA) are summed to provide aggregate drive of 400 mA (Figure 5). Of course, there are caveats that a designer cannot ignore: the compliance voltage must be within the range specified in the data sheet; and the output voltage must stay within the absolute maximum ratings also specified in the data sheet.
Figure 5: Delivering more current with these DACs is simple, as their outputs can be combined in parallel; here, a 250 mA source and 150 mA source deliver up to 400 mA of fully and easily controllable current. (Image source: Analog Devices)
Similarly, the five-channel LTC2662 has eight current ranges, programmable per channel, with full-scale outputs of up to 300 mA, 200 mA, 100 mA, 50 mA, 25 mA, 12.5 mA, 6.25 mA, and 3.125 mA; these can all be combined for a maximum current of 1.5 A.
Paralleling outputs also offers an easy way to improve the overall resolution around a desired nominal output value by using coarse and fine settings (the third and last point in the above list). By using one wide-range output in parallel with another smaller range output, the former channel functions as a coarse setting while the latter channel acts as a fine setting, thus providing resolution beyond the 12-/16-bit rating of each channel (at a cost of using two of the five channels).
3. Transient conditions including power-on-reset (POR) and output glitches
In many applications, the DAC output at power-on (called power-on-reset or POR) is a concern, as the processor (and its software) cannot initialize the DAC instantaneously. Even if the processor code does make initialization of the DAC a priority, the processor with its multiple DC power rails may take longer to boot up than the much simpler DAC requires.
This processor/DAC start-up timing differential could result in an unacceptable DAC output—for example, if the DAC is controlling a moving element. Therefore, it’s important to have a known state on POR for the DAC channels. For this reason, the outputs of the LTC2662 reset to a high impedance state on power up, making system initialization consistent and repeatable. The AD5770R has an asynchronous RESET pin that can be driven by a hardware timer or reset lock-out; asserting the pin to logic low for at least 10 nanoseconds (ns) resets all registers to their default values.
Output transition glitches may also be a concern. When new bits of the new code pattern being loaded into a DAC have timing skew with respect to one another, the DAC will provide a false output in the transitional period between the old setting and new setting; as with POR, this may be unacceptable. To avoid this, both the LT2662 and the AD5770 double buffer data being loaded into the DACs. All data bits for one or many channels can be written to the respective input registers without changing the DAC outputs. Then, a single “load DAC” command issued to the device transfers input register contents into the DAC registers, updating the DAC output without glitches.
4. DAC data and output integrity; accuracy
Many of these DACs are used in applications with moving and mechanical elements, and so it may be necessary to verify the DAC performance. This requires attention to both a DAC’s digital contents as well as its actual current output value.
Advanced DACs such as the AD5770R and LTC2662 offer multiple solutions to the integrity issue: data readback, internal cyclic redundancy check (CRC)-based data integrity confirmation, and indirect output current measurement. The first two items provide confirmation of the data sent to and stored in the DAC; the third monitors the current produced by the DAC.
Basic data readback requires processor action and incurs some CPU loading as the software must initiate the readback and compare its value to the original sent value. However, the CRC function built into the AD5770R adds no burden. The AD5770R periodically performs a background CRC operation on its on-chip data registers to ensure that the memory bits are not corrupt. If it determines there is a data error, it sets a flag alarm bit in a status register.
The ultimate test to ensure confidence in the DAC’s performance is to measure its output current as well as the compliance voltage value. Both the AD5770R and LTC2662 include diagnostic features that allow the user to monitor those parameters via multiplexed voltages which are representative of their values. The user can select which voltage to direct to the multiplexer output so it can be measured using an external ADC. For the AD5770R, this current monitoring is accurate to within 10% of the full-scale output range, which is sufficient for seeing gross errors and faults. If the designer needs better output monitoring accuracy, the reading can be calibrated.
The absolute accuracy of the DAC’s output is largely dependent on the performance of its voltage reference, plus some internal precision resistors. The AD5770R includes a 1.25 volt reference with a maximum temperature coefficient (or “tempco”) of 15 ppm/°C; the 1.25 volt reference in the LTC2662 has a 10 ppm/°C value. Designers can leverage the performance of the precision references within these DACs to simplify achieving their system-wide accuracy objectives, as the references are available for external use as well (with added external buffering).
The internal references, with 10 and 15 ppm/°C specifications respectively, are likely more than adequate for most situations. However, given the wide operating temperature range of these DACs (−40°C to +105°C for the AD5770R and −40°C to 125°C for the LTC2662) the reference voltage temperature-related excursions may be excessive for some situations.
Both DACS offer a solution by providing for the use of an external reference along with an internal buffer for this reference. If a smaller tempco is needed, a low-drift reference such as the LTC6655 (2 ppm/°C temperature coefficient) is an alternative. Using such a high-performance external reference is not trivial: it requires extra attention to board layout, mechanical stress, production soldering temperature profile, and other subtleties that can easily compromise its specified performance.
5. Thermal dissipation
Always remember that these DACs are delivering power to loads in the form of controlled currents. Therefore, IC dissipation and self-heating are issues that must be analyzed to ensure that the maximum allowed temperature of their internal die is not exceeded. In most cases, some heat sinking via the pc board will be needed, using the IC solder balls as thermal conduits.
Thermal analysis begins with analysis of the per-channel peak, average current delivery and associated dissipation. It continues with modeling of the IC-to-board path and the heat sinking capacity of the board (i.e., number of layers, available copper area, and other components using the same heatsink area). The data sheet of the AD5770R (which operates from a single supply of 2.9 to 5.5 volts) offers a sample calculation showing how much power is dissipated at one ambient temperature when the multiple outputs are providing specified currents; designers can use this as a guide to provide initial analysis of their specific situation.
To limit unnecessary dissipation, the LTC2662 provides a separate supply pin for each output channel. Each channel can be independently powered from a source between 2.85 volts and 33 volts to tune each channel’s power dissipation and compliance headroom for a wide range of loads.
Putting it together
Despite their conceptual simplicity, multichannel current-output DACs such as the AD5770R and LTC2662 have a large number of registers for control of basic functions such as range setting, data loading, readback, and flag bits. They also have many physical connections in addition to those required for their SPI bus and the DAC outputs.
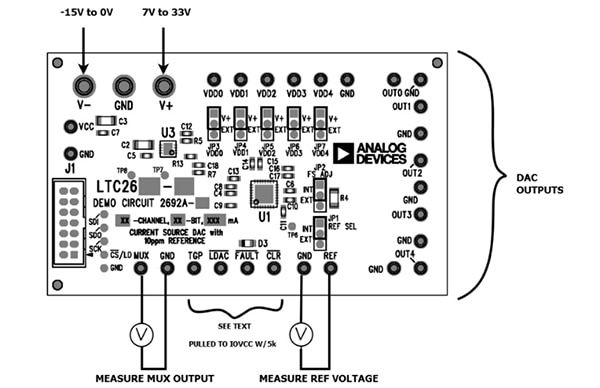
For these reasons, an evaluation board such as the DC2629A-A for the LTC2662 and associated software, can save time and minimize frustration while also easing evaluation of the performance of the DAC in real-world scenarios (Figure 6).
Figure 6: A demonstration circuit and evaluation board such as the DC2629A-A for the LTC2662 current source DAC simplifies connectivity and allows ready access to the many functions and features of multichannel current-output DACs. (Image source: Analog Devices)
Designed for the 16-bit LTC2662, the board simplifies making connections to the DAC, as well as evaluating its optional features such as the use of an external voltage reference. The demonstration circuit connects to the user’s computer via a USB cable.
The available software provides a GUI control panel for exercising the DAC and provides easy access to all its features and functions (Figure 7).
Figure 7: A USB connected computer with evaluation software and GUI is useful for setting and exercising the many registers and options of the LTC2662 DAC—a process that is integral to the design-in effort. (Image source: Analog Devices)
Conclusion
Although current-output DACs are not as widely known as their voltage-output counterparts, they are indispensable for many real-world applications and loads. These DACs—especially higher output current, multichannel devices such as the Analog Devices AD5770R and LTC2662—offer many features and user settings that enable designers to optimize their fit and performance in target applications. Users who understand these DACS and their characteristics will benefit from their capabilities and functions.
Disclaimer: The opinions, beliefs, and viewpoints expressed by the various authors and/or forum participants on this website do not necessarily reflect the opinions, beliefs, and viewpoints of DigiKey or official policies of DigiKey.


