Smart Solar Inverters Smooth Out Voltage Fluctuations for Grid Stability
Bidraget af DigiKey's European Editors
2013-11-06
The booming market for renewable energy generation, especially solar power, can only help reduce our reliance on fossil fuels, and cut global CO2 emissions. However, connecting the output of thousands of discrete solar systems to the grid entails overcoming a number of technical challenges. Not least is the fact that most renewable energy-generation sources, such as sun and wind, are intermittent.
Issues such as grid stability and resiliency, energy storage, and buffers to cover peak demand, are being addressed with technologies such as smart inverters, microinverters, and DC optimizers. Smoothing out voltage fluctuations while ensuring the energy from inverters can be directed to where it is in demand requires increasingly sophisticated circuitry.
The essence of the solar inverter is converting DC voltage into AC voltage suitable for feeding onto the grid. However, what makes the latest generation of solar inverters and microinverters smart? The most commonly noted attributes are real and reactive power support, maximum power point tracking (MPPT), dynamic volt ampere reactive (VAR) injection, expanded frequency trip point, low voltage ride-through, and randomization for trip and reconnection.
This article will consider how some of these ‘smart’ features can be implemented, employing devices such as peripheral-rich, low-power microcontrollers, dedicated MPPT controllers, and MOSFET/IGBT drivers. Examples from Texas Instruments’ broad portfolio will be used to illustrate the design issues. It should be noted that there are a number of suppliers producing devices dedicated to solar inverter applications. Specific parts that will be discussed include the SM72295 full-bridge MOSFET driver, SM72442 MPPT controller, plus the SM3320 reference design and Solar Explorer inverter kits.
Wild fluctuations
While the solar inverter has long been the essential link between the photovoltaic panel and the electricity distribution network and converting DC to AC, its role is expanding due to the massive growth in solar energy generation. Utility companies and grid operators have become increasingly concerned about managing what can potentially be wildly fluctuating levels of energy produced by the huge (and still growing) number of grid-connected solar systems, whether they are rooftop systems or utility-scale solar farms. Intermittent production due to cloud cover or temporary faults has the potential to destabilize the grid. In addition, grid operators are struggling to plan ahead due to lack of accurate data on production from these systems as well as on true energy consumption.
In large-scale facilities, virtually all output is fed to the national grid or micro-grid, and is typically well monitored. At the rooftop level, although individually small, collectively the amount of energy produced has a significant potential. California estimated it has more than 150,000 residential rooftop grid-connected solar systems with a potential to generate 2.7 MW.
However, while in some systems all the solar energy generated is fed to the grid and not accessible to the producer, others allow energy generated to be used immediately by the producer, with only the excess fed to the grid. In the latter case, smart meters may only measure the net output for billing purposes. In many cases, information on production and consumption, supplied by smart meters to utility companies, may not be available to the grid operators.
Getting smarter
The solution according to industry experts is the smart inverter. Every inverter, whether at panel level or megawatt-scale, has a role to play in grid stability. Traditional inverters have, for safety reasons, become controllable, so that they can be disconnected from the grid at any sign of grid instability. It has been reported that sudden, widespread disconnects can exacerbate grid instability rather than help settle it.
Smart inverters, however, provide a greater degree of control and have been designed to help maintain grid stability. One trend in this area is to use synchrophasor measurements to detect and identify a grid instability event, rather than conventional ‘perturb-and-observe’ methods. The aim is to distinguish between a true island condition and a voltage or frequency disturbance which may benefit from additional power generation by the inverter rather than a disconnect.
Smart inverters can change the power factor. They can input or receive reactive power to manage voltage and power fluctuations, driving voltage up or down depending on immediate requirements. Adaptive volts-amps reactive (VAR) compensation techniques could enable ‘self-healing’ on the grid.
Two-way communications between smart inverter and smart grid not only allow fundamental data on production to be transmitted to the grid operator on a timely basis, but upstream data on voltage and current can help the smart inverter adjust its operation to improve power quality, regulate voltage, and improve grid stability without compromising safety. There are considerable challenges still to overcome in terms of agreeing and evolving national and international technical standards, but this topic is not covered here.
The benefits of the smart inverter over traditional devices have been recognized in Germany, Europe’s largest solar energy producer, where an initiative is underway to convert all solar energy producers’ inverters to smart inverters. Although the cost of smart inverters is slightly higher than traditional systems, the advantages gained in grid balancing and accurate data for planning purposes are considered worthwhile. Key features of smart inverters required by German national standards include power ramping and volt/VAR control, which directly influence improved grid stability.

Another important factor in smart inverter design, in addition to electrical conversion efficiency, is the effective use of maximum power point tracking (MPPT). In operation, the MPPT algorithm provides continual adjustment of the photovoltaic system voltage (DC-DC and DC-AC) as environmental conditions change, in order to extract maximum energy from the panel. The dependent factors are irradiance, temperature, and load. Typically, panel and load impedances are matched with a DC-DC converter. While temperature mainly affects the panel voltage operating point (ironically, the hotter the panel, the less efficient it is), irradiance mainly changes the panel operating current.
Micro efficiency
In most solar photovoltaic systems, a single inverter is used to convert the DC electricity produced to AC electricity. When multiple panels are installed, the inverter can be configured to operate as a centralized unit, or the panels can be set up in series, depending on the size of the array. However, any drop in performance in any one module will reduce the output of all other modules in the string. Performance may drop due to soilage or partial shading, or sometimes varying operating characteristics between modules may cause mismatch. It has been reported that the power output of a central inverter-based system can be reduced by 5 to 25%.
A recent trend to counter this problem has been the introduction of DC optimizers, essentially a DC-DC converter behind each solar module to optimize performance. DC power is then fed to the string or central inverter. An alternative approach is the microinverter, typically installed one per panel.

Using the same MPPT and other techniques to optimize efficiency and output, DC optimizers and microinverters ensure that every panel is producing the maximum amount of energy possible. If shading or cloud cover affects one panel, only the output from that panel is affected. If a panel is not working efficiently, it can be identified and replaced or repaired.
Initially, microinverters were applied primarily to residential rooftop systems, often supplied already integrated into an AC module for easy installation. However, the price of microinverters has dropped, the benefits have become more apparent, and demand has increased, particularly in commercial applications as well as in new markets outside Europe and the US.
Market maker
According to IMS Research,1 the global market will expand by a factor of four from 2013 to 2017, as the advantage of improved energy-harvesting efficiency over conventional inverters is recognized. Additional benefits include enhanced safety, and as microinverters become smarter, module-level monitoring capability, which makes them particularly attractive to commercial systems. Meanwhile, IMS has reported a softening in the market for traditional PV inverters.2 Increased competition is cited as the primary reason.
Similar predictions are slated by Datamonitor in its recently published report on European Solar Integration Issues,3 which covers photovoltaic panels and the role of smart inverters. Growth in Europe will moderate over the next seven years, the report forecasts, as panel prices continue to fall, and overcapacity will lead to supplier consolidation. The report adds that smart inverters already make up the majority of sales in Germany, and expects this trend to spread across Europe, such that by 2020, 90% (by megawatts) of new solar installations will include smart inverters.
Heart of the matter
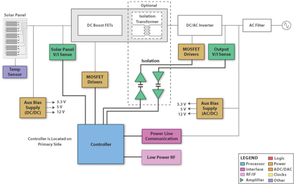
While the MPPT algorithm is at the heart of the inverter, it is typically implemented through a microcontroller or a dedicated MPPT controller. Texas Instruments has developed design solution guides for inverters, microinverters, and micro converters (DC optimizers).4 The company’s comprehensive component portfolio covers analog, power management, and microcontroller ICs suitable for this type of application. See Figure 3 below for a block diagram of a typical microinverter.

According to TI, the controller is responsible for being locked in frequency to the grid, and it is programmed to perform the control loops necessary for all the power management functions. Whether an 8-, 16-, or 32-bit microcontroller is used, it generally requires advanced peripherals, including high-precision PWM (pulse width modulation) outputs and analog-to-digital converters (ADCs) for implementing control loops.
In operation, the ADC measures variables such as the photovoltaic output voltage and current, and then adjusts the DC-DC converter and DC-AC inverter by changing the PWM duty cycle, depending on the load. Complex schemes and smart software can be developed to track the true maximum power-extraction point, even when a module is partially shaded.
TI recommends the use of real-time processors that can read the ADC and adjust the PWM within a single clock cycle. Communications on a simple residential system can be handled by a single processor. Preferred communications protocols vary from region to region. Popular options include Power Line Communication (PLC) to reduce wiring requirements, or wireless networking protocols include Bluetooth, ZigBee, and increasingly, 6loWPAN.
However, more complex systems involving multiple microinverters or distributed inverters, with sophisticated monitoring and reporting functions, may require a secondary processor. The ability to deliver firmware updates may also necessitate additional circuitry.
Current sensing is achieved through flux gate sensors or shunt resistors, as can be seen in the block diagram above. Isolation between the processor and the current and voltage may be required, as well as on the communications bus for safety reasons. In such a case, delta-sigma modulators, which feature integrated isolation, should be incorporated into the design. Meanwhile, the bias supply uses DC-DC converters to provide power to the electronics on the inverter.
MOSFET driver
The higher voltages encountered in this type of application will require specialized MOSFET/IGBT drivers, and should include integrated sensing. Among the range of suitable devices available from TI is the UCC37321/2 family of high-speed drivers. The inverting version, the UCC37321, delivers 9 A of peak drive current at low (4 to 15 V) supply voltages, capable of driving the largest of MOSFETs.
However, TI’s Solar Magic SM72295 full-bridge driver is dedicated to photovoltaic applications. Designed to drive four discrete N-type MOSFETs in a full-bridge configuration, the drivers provide 3 A peak current for fast, efficient switching and integrated high-speed bootstrap diodes. Current sensing is integrated through the provision of two transconductance amplifiers with externally-programmable gain and filtering to remove ripple current and provide average current information to the control circuit. The current-sense amplifiers have buffered outputs for a low impedance interface to an ADC if needed. An externally-programmable input over-voltage comparator is also included to shut down all outputs.
MPPT controller
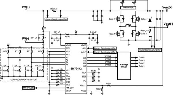
Another key device in TI’s Solar Magic range is the SM72442 MPPT digital controller. The device is capable of controlling four PWM gate-drive signals to form a four-switch buck-boost converter, as shown in Figure 4 below. A proprietary Panel Mode algorithm allows the panel to be connected directly to the output of the power-optimizer circuit. When used in conjunction with the SM72295 full-bridge driver, it creates a solution for an MPPT-configured DC-DC converter with efficiencies up to 99.5%. An 8-channel 12-bit ADC is integrated to sense input and output voltages and currents, and equally for board configuration and panel diagnostics. Externally-programmable values include maximum output voltage and current, plus settings for slew rate, soft start, and Panel Mode.

The SM72442 MPPT digital controller and SM72295 can be supplied together as the SM3320-BATT-EV reference design. The reference design aims to provide support for a variety of applications, primarily to control high-efficiency DC-DC conversion, as used in photovoltaic applications. An associated Application Note6 explains how to use the reference design to demonstrate the MPPT capability, in this instance to charge a commercial lead-acid battery.
Solar explorer
Whether designing a conventional inverter, microinverter, or micro converter, a useful place to start might be one of the Texas Instruments TMDSSOLARPEXPKIT or TMDSSOLARCEXPKIT Solar Explorer kits. An associated Application Note5 is available, explaining how to use these kits in order to evaluate and demonstrate the MPPT algorithms, as implemented in a photovoltaic inverter design, for grid-tied and off-grid applications. Detailed circuit diagrams and descriptions are included.
The main board is supplied with either a Piccolo C2000 microcontroller or a dual-core Concerto device. The latter chip includes an ARM® Cortex™-R4F core designed to meet IEC61508 SIL-3 safety standards. The main control core in either kit features integrated floating point, 12-bit ADCs, motor-control specific PWMs and encoder inputs via a flexible HET time coprocessor.
Additional modules in the kit include a boost DC-DC single-phase converter with input sensing to implement MPPT, DC-AC single-phase inverter, Sepic DC-DC converter with MPPT battery charging with both buck and boost capabilities, and a sync buck-boost DC-DC converter with light-sensor module, to emulate the photovoltaic panel output and sense the output voltage and current.
Summary
Smart microinverters for residential and commercial applications are rapidly growing in popularity, and have the potential to create a much higher volume market compared to conventional inverters. Smart features, such as adaptive VAR support, will become standard requirements to help grid stability, while MPPT ensures maximum power output and improved efficiency. The ability to monitor and report power-production levels in real-time is an essential feature for grid operators.
This article has considered a couple of the critical devices required to implement some of these smart features, including the MPPT controller and high-voltage MOSFET driver with integrated current sensing. Reference designs and evaluation kits are increasingly becoming available from a number of IC vendors, including Texas Instruments, committed to developing solutions for this growing market.
References:
- IMS Research, Microinverter market growth
- IMS Research, The world market for PV inverters 2013
- Datamonitor, European Solar Integration Issues
- Texas Instruments Solar Solutions Guides
- Texas Instruments Solar Explorer Kit Application Note
- Texas Instruments SolarMagic MPPT charge controller Reference Design
Disclaimer: The opinions, beliefs, and viewpoints expressed by the various authors and/or forum participants on this website do not necessarily reflect the opinions, beliefs, and viewpoints of DigiKey or official policies of DigiKey.


