Low-Powered Solutions Address Sensor Excitation Requirements
Bidraget af Electronic Products
2014-05-01
For active sensors that require excitation to produce measureable output, engineers can turn to a variety of options in delivering the required current or voltage levels. From simple excitation circuits based on op amps to highly integrated multifunction ICs, available options include a range of devices from manufacturers including Linear Technology, Microchip Technology, and Texas Instruments, among others.
Fueled by rapidly growing interest in the Internet of Things (IoT), sensor subsystems form the core of many designs expected to operate for years on thin-film batteries and energy-harvesting techniques. For reliable measurement, however, many resistors-based sensors, such as thermistors, resistive temperature detectors (RTDs), strain gages, and others require excitation from a current or voltage source to produce an electrical output.
An excitation current source output voltage of an RTD is directly proportional to the device's resistance. Although the use of high-excitation current would suggest larger voltage output, RTD resistance increases as its temperature rises from the higher current. Conversely, thermistor resistance drops as its temperature rises from similar self-heating effects. Beyond those types, other transducers such as Hall-Effect sensors, exhibit performance characteristics that vary significantly with applied excitation. As a result, active sensors typically require excitation maintained within strict limits to ensure reliable measurement with minimal nonlinearity.
Engineers can build simple excitation circuits using an available current-source IC, such as the Texas Instruments REF200, and a basic op amp, such as the TI OPA188 (Figure 1). With this approach, engineers can use two matched excitation sources produced by the current-source IC to adjust the op amp’s output voltage to zero at the low end of the desired sensor-measurement range.

Figure 1: The combination of a basic op amp such as the Texas Instruments OPA188 and a current source such as the TI REF200 provides a sensor excitation circuit that can be adjusted to deliver 0 V output at the low end of the desired scale for RTD temperature sensing (Courtesy of Texas Instruments).
Although this basic approach can serve a variety of simple sensor excitation requirements, its use of a separate source can complicate design of data conversion pathways in sensor systems. To further simplify sensor circuits, designers can configure their circuits to use one voltage source for both the sensor and signal path. In this approach using ratiometric measurement techniques, the same voltage source serves both as excitation for the sensor and as reference voltage for the analog-digital converter (ADC).
Rather than provide output as an absolute voltage measurement, ratiometric measurement provides sensor values that are a ratio of sensor output voltage and supply voltage. Ratiometric methods reduce design complexity by eliminating the need for an external voltage reference IC. Furthermore, ratiometric measurement reduces the effect of supply voltage variations that are likely in energy-harvesting designs powered by ambient sources subject to fluctuations in energy output. In effect, using the same reference for both sensor excitation and the ADC simply cancels out variations in power levels.
Engineers can apply this approach using a high-resolution ADC such as the Microchip Technology MCP3551 ADC. The MCP3551 is a 22-bit sigma-delta ADC with differential input and designed to work with an external voltage reference tied to pin VREF. In a ratiometric design, VREF is tied to VDD, which also serves as the excitation voltage source for the bridge (Figure 2). Designers can use the high-resolution MCP3551 to directly digitize sensor output, minimizing power consumption and circuit footprint by eliminating the need for additional external signal-conditioning circuitry.

Figure 2: For some applications, engineers can simplify design by using ratiometric measurement techniques, which use the same voltage source for sensor excitation and ADC reference. This approach requires an ADC, such as the Microchip MCP3551, that uses an external precision voltage reference or allows engineers to disable on-chip precision references tied internally to ADC circuitry (Courtesy of Microchip Technology).
Designers can also build sensor excitation functionality using an MCU in a ratiometric design. Using the Microchip Technology PIC16C774, engineers can build a simple excitation circuit with the buffered output of one of the MCU's internal voltage references providing the excitation voltage. Differential output from the bridge sensor is further buffered, filtered, and delivered to the MCU's on-chip ADC (Figure. 3) to provide a complete data-conversion solution with sensor excitation.

Figure 3: Designers can use a highly integrated MCU such as the Microchip Technology PIC16C774 MCU to provide both sensor excitation and measurement with a minimum of external components for buffering, amplification, and filtering (Courtesy of Microchip Technology).
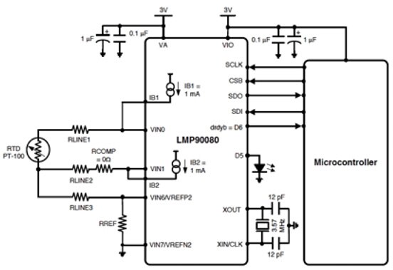
Many applications nevertheless require substantial signal conditioning to reduce noise, increase dynamic range, and compensate for sensor non-linearity. For these designs, sophisticated analog-front-end (AFE) signal conditioner ICs combine signal processing capabilities with sensor excitation features. The Texas Instruments LMP90080 signal conditioner IC integrates two matched programmable current sources capable of delivering 100 to 1,000 μA to excite RTDs and bridge sensors (Figure 4).

Figure 4: The Texas Instruments LMP90080 IC combines a complete sensor signal-conditioning capability with a pair of current sources, IB1 and IB2, capable of delivering 100 to 1,000 μA for sensor excitation in designs such as this three-wire RTD circuit based on a conventional PT-100 device (Courtesy of Texas Instruments).
Sensor excitation becomes more involved for Hall sensors, which produce an output voltage in the presence of a magnetic field. Used in a variety of applications ranging from proximity to current sensing in smart meters, these transducers exhibit magnetic sensitivity that is proportional to the excitation voltage applied to it. Using a nominal excitation voltage in a typical design, a Hall sensor might on its own consume milliamps of current, an unacceptable power requirement for energy-harvesting designs on a tight power budget. Consequently, engineers who need to use Hall sensors in energy-harvesting designs might simply look to reduce excitation voltage to lower current. Unfortunately, a significant reduction in excitation means a corresponding reduction in sensor sensitivity.
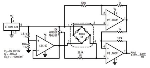
One approach for maintaining overall design sensitivity while lowering sensor energy consumption builds on ultra-low-power devices, such as the Linear Technology's LT1790 micropower reference, LT1782 op amp, and LT6011 precision op amp (Figure 5). Here, the LT1782 buffers the attenuated output from the LT1790 reference to reduce excitation current by an order of magnitude. Although sensor sensitivity is correspondingly reduced, LT6011 op amps configured as instrumentation amplifiers provide an order-of-magnitude gain to compensate, effectively delivering the same level of sensitivity for the overall design, but at greatly reduced power levels.

Figure 5: Use of ultra-low-power ICs can maintain overall design sensitivity, boosting sensor output to compensate for lower sensor excitation levels (Courtesy of Linear Technology).
For Hall sensor applications facing wide temperature variation, devices such as the Texas Instruments DRV411 provide an integrated solution. As with the TI LMP90080 for RTD sensing applications, the TI DRV411 combines a complete signal-conditioning path with integrated sensor excitation features. Specifically designed to reduce offset and drift, the DRV411 delivers excitation current that varies with temperature to maintain sensitivity of the Hall sensor at a constant level. To further enhance accuracy, the device uses the spinning current method where excitation current is spun in orthogonal directions and sensor output is averaged to cancel offset and reduce 1/f noise.
Conclusion
The use of voltage or current excitation sources is essential for proper operation of active sensors such as RTDs, bridge sensors, and Hall elements. For basic requirements, engineers can build suitable excitation circuits using op amps or employ ratiometric measurement methods to simplify design. For more complex requirements, highly integrated devices provide sophisticated excitation features designed to enhance measurement accuracy. For engineers, a broad range of available ICs and design methods provides a ready solution to sensor excitation in low-power energy-harvesting designs.
For more information on the parts discussed in this article, use the links provided to access product information pages on the DigiKey website.
Disclaimer: The opinions, beliefs, and viewpoints expressed by the various authors and/or forum participants on this website do not necessarily reflect the opinions, beliefs, and viewpoints of DigiKey or official policies of DigiKey.

