Highly Integrated Power ICs for Space-Constrained Energy-Harvesting Applications
Contributed By DigiKey's European Editors
2015-02-11
Energy harvesting is primarily regarded as a means of providing power to electronic devices that do not have access to a power source, or need a source supplementary to a battery. In many cases it is used in applications where there is simply insufficient space to include bulky batteries. Classic examples include wearable technology, such as fitness gadgets and health monitoring devices, as well as wireless sensor nodes in applications such as environmental or structural monitoring.
Typically, energy harvested from ambient sources such as solar, vibration or temperature differences requires conversion, boosting and temporary storage before it can be usefully exploited. A growing range of power conversion and power management integrated circuits dedicated to energy-harvesting applications is now available from a number of companies. The pressure is on to ensure these devices are highly integrated for multi-functional operation and as small as possible. That they are themselves extremely low power goes without saying.
This article will outline the miniaturization requirements for the burgeoning ‘wearables’ market and allied applications. It will then consider the recently introduced bq25570 boost charger with integrated buck converter, together with a number of similar alternative and complementary parts. Reference will be made to TI’s User Guide to illustrate how this device can be best exploited for ultra-low power, space/weight-restricted energy-harvesting-based applications.
More functionality
There is a growing range of wearable devices to help people track their fitness routines, monitor health and provide medical care. The trend, as with most portable devices, is to increase functionality as consumer expectations rise. A heart rate monitor will be more attractive if it also incorporates a GPS to track cycle or running routes. Modern wearable health monitoring devices now monitor not only electrocardiogram response, but also blood pressure, temperature, blood oxygen content, heart rate and activity level.

Figure 1: Energy harvesting will be a critical technology for many wearable applications.
Left: Sensoria socks feature pressure sensors, which communicate via Bluetooth to the anklet to help identify and optimize running styles (heel/ball strikes, etc.). Additional sensors track step counting, speed, calories, altitude and distance.
Right: Wearable assistance device for seniors, developed by Fraunhofer Institute, provide a range of programmable services including medication reminders, health monitoring and emergency assistance calling.
Wireless connectivity allows devices for transmitting the data collected to be stored and analyzed later. As part of the IoT, wireless sensor networks are essential in applications such as smart buildings and environmental monitoring where data from many sensors is compiled. As a result, an increasing number of sensors, RF circuitry and more sophisticated microcontrollers are integrated into smart watches, biometric monitors, ID tags, sensor nodes and other wearable or remote applications.
However, such multi-function devices will only be successful if they have a sensible battery life between charges, while remaining lightweight, compact and comfortable to wear. Designers are turning to energy harvesting to exploit ambient energy such as body heat or vibration from footfalls to keep the battery charged. In some devices, such as implantables, harvested energy can be the only power source.
Energy harvesting can, therefore, be regarded as a valuable space-saving technique, either replacing a battery or allowing smaller, rechargeable cells to be used. Power management is a critical part of any device powered by batteries or scavenged energy. Ensuring peak performance and high efficiency operation from very low and often irregular sources requires accuracy and precision. A host of IC manufacturers are targeting this market, including Advanced Linear Devices, Cymbet, Linear Technology, Maxim Integrated, Spansion, STMicroelectronics and Texas Instruments.
Each generation is becoming more integrated, smaller and lower power than the last. In principle, the devices include the means of acquiring the energy harvested, converting and/or boosting it, and then supplying it either directly to the system or to a rechargeable storage device. Some designs are dedicated to one particular type of energy storage device, such as supercapacitors or Li-ion coin cells for example. Others may support multiple types. Similarly, some may be dedicated to one form of energy harvesting, others may support several.
An important point to watch, depending on the application, is the start-up voltage required. Some may be as low as 20 mV, but functionality may be limited, requiring additional complementary parts to provide full power management. More highly integrated parts may provide a smaller overall footprint and lower overall quiescent current, but may require a higher start-up voltage, making them more dependent on a minimum level of stored energy. Some devices are clearly targeted at ultra-low-power sensor nodes. Others will support the higher input voltage levels required by microcontroller-based devices, although the micros themselves will be ultra-low power for energy-harvesting applications.
Importantly, the power management ICs need to be sufficiently flexible to handle intermittent availability and varying, often very low, levels of harvested energy. The system design needs to take this into account, incorporating enough energy storage capacity to provide constant power when needed. Much will depend on how often sensors need to be read, and how much and how often data needs to be transmitted.
Highly integrated
Texas Instruments offers a wide range of ultra-low-power, miniaturized devices for energy-harvesting applications, including power management ICs, wireless connectivity, and microcontrollers. One of its latest introductions is the bq25570, described as a highly integrated energy harvesting nano-power management solution. It meets all the criteria for space-constrained, power-limited applications using energy harvesting.
Contained in a small footprint, twenty lead 3.5 x 3.5 mm QFN package, the device features an ultra-low-power quiescent current of 488 nA (typical) and < 5 nA in ship mode. An evaluation module, bq25570EVM, is also available. Detailed product and application information is provided in the device datasheet¹ and the evaluation board User Guide.²
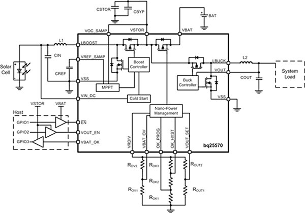
Being highly integrated, it minimizes the need for additional devices, although external capacitors and resistors are required. It implements both a highly efficient pulse frequency modulated (PFM) boost charger and a nano-powered buck converter, making it ideal for wireless sensor networks with stringent power and operational demands. See Figure 2 below:

Figure 2: Functional diagram of TI’s bq25570 energy-harvesting power management IC with boost charger and nano-power buck converter.
It can be used with a variety of high impedance energy-harvesting sources, including photovoltaic (solar), thermal electric generators (TEGs) and, with the addition of an AC/DC rectifier, piezoelectric generators. From cold, the device’s DC/DC boost converter/charger needs a minimum of 330 mV. This is assuming that the input source provides at least 5 µW typical, and the load on the boost converter output is less than 1 µA of leakage current (including the storage element leakage current). However, once operational and the boost converter output reaches 1.8 V, the device requires 100 mV, which it can extract from the energy-harvesting source.
The step-down (buck) converter takes its input power from the boost converter output, steps it down and provides a regulated voltage at the output pin. It uses PFM control to regulate the voltage close to that set by the user-programmed resistor divider. Current through the inductor is controlled through internal current sense circuitry. Start-up time from ship mode is around 100 ms, while start-up from standby mode is faster, but dependent on the size of the output capacitor.
The bq25570 can be used with many types of storage devices, including capacitors, supercapacitors, Li-ion batteries and other battery chemistries. The harvester is expected to provide at least enough power to fully charge the storage element while the system is in low-power or sleep mode. The battery or capacitor must be of sufficient capacity to provide the entire system load while the energy harvester is not operating. A storage element with 100 µF equivalent capacitance is required to filter the pulse currents of the PFM switching charger.
TI’s User Guide explains that the main difference between a battery and a supercapacitor is that the battery has little or no capacity below a certain voltage, whereas the supercapacitor will. System designers are warned that both can have significant leakage currents that will appear as a DC load on the boost converter output.
Maximum power point tracking (MPPT) is implemented to extract and manage the maximum power possible from photovoltaic cells (70 to 80%) and TEGs (50%). Other features essential for the efficient management of battery-powered devices include battery over and undervoltage protection, and automatic thermal shutdown for rechargeable Li-ion batteries. Accurate monitoring of battery status is another important function, with the ability to trigger the reduction of load currents should the system be in danger of entering an undervoltage condition.
Alternatives and complements
With similar features, but even lower quiescent current of 325 nA, TI offers the bq25504 and bq25505. These devices feature an autonomous power multiplexor gate drive that, once started, enables system operation from energy-harvesting sources and the primary battery, ensuring constant power is available whenever required, even when no energy is available from the harvester. Very-low quiescent current is important when the system contains devices that cannot be switched off completely, thereby prolonging battery life.
If size and weight are an issue, then TI recommends an even smaller, lower power linear battery charger specifically for single-cell Li-ion coin cell batteries, the bq25100. Measuring just 0.9 x 1.6 mm WCSP package, the device supports input voltages up to 30 V, and allows accurate control of fast charge currents from as low as 10 mA up to 250 mA.
Complementary devices, the TPS82740A and TPS8274B step-down converter modules support 200 mA output current with 95% conversion efficiency and consume just 360 nA of quiescent current in operation, 70 nA in standby mode. The 6.7 mm² packages incorporate a switching regulator, inductor and I/O capacitors. By incorporating all the necessary passives, the device is claimed to be 75% smaller than alternative, discrete solutions. The TPS82740A is targeted at very-low-voltage applications, while the TPS8274B has ‘DCS Control’ functionality for power management of systems incorporating low-power microcontrollers, such as TI’s MSP430 family.
Conclusion
Selecting the right power management IC for a portable application exploiting energy harvesting requires careful consideration of system power needs, energy generation potential and energy storage capacity available. At the lower end of the power range, for wireless sensor nodes, for example, or where TEGs generate very small amounts of energy, device choice is more limited. Where small size and light weight are paramount, a more highly integrated device, such as those highlighted in this article, may provide the optimum solution.
References:
Disclaimer: The opinions, beliefs, and viewpoints expressed by the various authors and/or forum participants on this website do not necessarily reflect the opinions, beliefs, and viewpoints of DigiKey or official policies of DigiKey.

