Maker.io main logo

Create an RGB LED Sequencer using an M5Stack Core 2 and an Arduino Uno

387

2022-10-26 | By Maker.io Staff

License: See Original Project LEDs / Discrete / Modules Arduino

There are a variety of methods for controlling an RGB LED. Controlling an RGB LED may include using discrete switches, transistors, or digital circuits. These approaches allow the individual red, green, and blue LEDs to turn on or off based on the switching circuit, allowing current flow through each of the optoelectronic emitters. Besides discrete switching approaches, an Arduino Uno can be used to control an RGB LED. Wiring each of the anodes of the RGB LED to specified Arduino Uno digital pins will allow various lighting sequences to be produced.

In this guide, we’ll show you how to get started with some common cathode RGB LEDs, an Arduino Uno, and the M5Stack Core!

Using the M5Stack Core 2

Each RGB LED anode lead will be current-limited using a fixed resistor. The fourth lead - the cathode - of the RGB LED will be wired to the ground.

The M5Stack Core 2 is a small ESP32 microcontroller-based unit that allows the creation of an aesthetically appealing user interface (UI) for small human-machine interfaces (HMI) or human input modules (HIM). With HMIs and HIMs, the user or operator of a device can input data, monitor critical processes, and control various tasks. The M5Stack Core 2 has a touch screen liquid crystal display (LCD) that allows interaction between a human and a machine.

units_1

M5Stack Core 2 Controller units

Wiring an M5Stack Core 2 Controller to an Arduino Uno

You can easily wire an M5Stack Core 2 controller to build an Alien Alert RGB LED sequencer using an Arduino Uno and a few discrete electronic components. Check out the link below for a parts list and schematic for this guide:

https://www.digikey.com/schemeit/project/m5stack-core2-rgb-sequencer-7a212ae58e264e348c3e4ffc243bf5b3

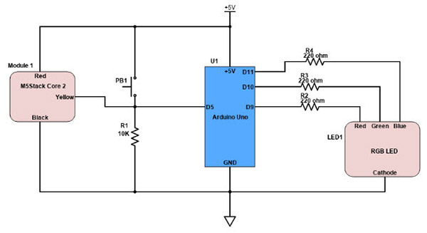
Wiring an M5Stack Core 2 controller to an Arduino Uno is relatively easy to do. A grove breakout cable is used to connect the two electronic units. To assist in the wiring of the M5Stack Core 2 controller to the Arduino Uno and the RGB LED circuit, see the picture below.

diagram_2

Wiring diagram for the RGB LED Sequencer

The M5Stack Core 2 provides the control signal to turn on and off the sequencing of RGB LED colors via the yellow signal wire shown above.

The circuit above features a pushbutton switch, designated as PB1, to test the RGB LED sequencing feature. Upon start-up, the RGB LED will flash red. Pressing PB1 will stop the red LED flashing and allow the sequencing of the red, green, and blue LEDs to occur. The sequencing between the color LEDs is 500 milliseconds (ms). Further, you may use the circuit schematic diagram shown below to wire the RGB LED sequencer circuit.

schematic_3

RGB LED sequencer circuit schematic diagram

The final step is installing the M5Stack Core 2 and the Arduino Uno software.

sequencer_4

A functional RGB LED sequencer prototype

Installing the Application Software

You will need to install and use the M5Stack’s UiFlow blockly code software to develop the UI for the M5Stack Core 2. You can find the free coding software here: https://shop.m5stack.com/pages/download. We’ll develop the UI for the M5Stack Core 2 using the desktop IDE software. M5 Stack provides tutorials and videos on using the software to develop aesthetically appealing UIs for M5Stack Core and Core 2 projects. Consult these tutorials before developing and installing the RGB LED sequencer application blockly code. Additionally, if you do not have the Arduino IDE installed, install this software as well.

The UI for the M5Stack Core 2 controller allows the display of three aliens on the TFT LCD. The aliens are displayed in red, green, and blue colors. Touching the Show Aliens button will display the three aliens, and you may hide the creatures by touching the Hide Aliens button.

core_5

The M5Stack Core 2 RGB LED sequencer UI

The three aliens are placed on the TFT screen using the image UI icon. You will need to upload an image file to the UI to display the aliens when you touch the Show Aliens button. The RGB-ON and RGB-OFF labels are placed over two of the programmable touch buttons. Touching the RGB-ON button will sequence the red, green, and blue LEDs. When you touch the second button, the LED sequencing will stop, and the red RGB LED will flash continuously. Use the blockly code shown below to provide UI and control features to the M5Stack Core 2. Using a USB C cable, connect the M5Stack Core 2 to your PC. Then, click the RUN button on the UiFlow taskbar to run the code on the M5Stack Core 2.

ui_6

UI blockly code

The final step is to flash the red LED to RGB LED sequencer code to the Arduino Uno. With the Arduino IDE, you will use the code shown below to enable and operate the RGB LEDs. The M5Stack Core 2 Controller control signal wire is connected to pin D5 of the Arduino Uno. Touching Button A on the LCD will allow the M5Stack Core 2 controller to operate (sequence) the RGB LEDs using pins D9 - D11 of the Arduino Uno.

Copy Code
// Define code variables

const int redLEDPin = 9;
const int greenLEDPin = 10;
const int blueLEDPin = 11;
const int M5StackPin = 5;
int M5StackPinStatus = 0;
const int blueSensorPin = A0;

// Define INPUT and OUTPUT pins

void setup()
{ pinMode(M5StackPin,INPUT);
pinMode(redLEDPin, OUTPUT);
pinMode(greenLEDPin,OUTPUT);
pinMode(blueLEDPin,OUTPUT);
}

//If pushbutton is pressed, sequence the RGB LEDs

void loop()
{
M5StackPinStatus = digitalRead(M5StackPin);
if(M5StackPinStatus == HIGH){
digitalWrite(redLEDPin, HIGH);
delay(500);
digitalWrite(redLEDPin, LOW);
delay(500);
digitalWrite(greenLEDPin,HIGH);
delay(500);
digitalWrite(greenLEDPin,LOW);
delay(500);
digitalWrite(blueLEDPin,HIGH);
delay(500);
digitalWrite(blueLEDPin,LOW);
delay(500);
}
else{ // If pushbutton is not press, flash red RGB LED
digitalWrite(redLEDPin,HIGH);
delay(1000);
digitalWrite(redLEDPin, LOW);
delay(1000);
}
}

The red LED to RGB LED sequencing Arduino Uno code

Upload the code shown above to the Arduino Uno and your RGB sequencer device should now be operational. The red LED will flash, indicating the code has been successfully uploaded to the Arduino Uno. You can see the final design in action here:

 

 

Mfr Part # A000073
ARDUINO UNO SMD R3 ATMEGA328
Arduino
166,22 kr.
View More Details
Mfr Part # K010-AWS
CORE2 ESP32 FOR AWS IOT EDUKIT
M5Stack Technology Co., Ltd.
315,37 kr.
View More Details
Mfr Part # QBL8RGB60D0-2897
LED RGB DIFFUSED T-1 3/4 T/H
QT Brightek (QTB)
6,51 kr.
View More Details
Mfr Part # 1241.1614
SWITCH TACTILE SPST-NO 0.05A 42V
SCHURTER Inc.
23,89 kr.
View More Details
Mfr Part # CF14JT10K0
RES 10K OHM 5% 1/4W AXIAL
Stackpole Electronics Inc
0,63 kr.
View More Details
Mfr Part # CFS1/4CT52R221J
RES 220 OHM 5% 1/4W AXIAL
KOA Speer Electronics, Inc.
0,63 kr.
View More Details
Mfr Part # 110990210
GROVE 4PIN MALE JUMPERS 5PACK
Seeed Technology Co., Ltd
20,22 kr.
View More Details
Add all DigiKey Parts to Cart
Have questions or comments? Continue the conversation on TechForum, DigiKey's online community and technical resource.