Specialized ICs, PV Cells Enable Energy Harvesting from Indoor Lighting
Contributed By Electronic Products
2015-02-04
Indoor lighting offers a convenient energy source for many applications but lacks the high-power levels of solar energy. In fact, indoor lighting energy-harvesting systems face a number of challenges that differ subtlety from those encountered in solar-energy harvesting. Nevertheless, engineers can quickly implement energy-harvesting designs using a variety of components and specialized devices from manufacturers including Cymbet, IXYS, Linear Technology, Panasonic, STMicroelectronics, and Texas Instruments, among others.
While solar energy can reach levels sufficient to power entire buildings and small towns, indoor lighting presents markedly different characteristics. As a result of the human eye’s remarkable ability to adjust to a very wide range of illumination levels, people will often perceive relatively little difference in illumination between a cloudy sky and a brightly lit room, for example. Yet, the level of harvestable energy is dramatically different between the two. In fact, power density available with even the best indoor lighting is substantially below that of solar energy and can differ by several orders of magnitude (Figure 1).

Figure 1: The power density of indoor lighting can be orders of magnitude lower than that of full sunlight in some cases, but the very-wide dynamic range of the human eye often masks the differences in illumination levels. (Courtesy of IXYS)
PV differences
These differences translate directly into energy-harvesting output. A solar cell optimized for sunlight can generate about 40 mW per square inch in full direct sunlight. In contrast, even a large high-efficiency crystalline cell will generate less than a milliwatt from typical office lighting sources.
At the same time, the spectral sensitivity of photovoltaic (PV) cells used for outdoor and indoor energy harvesting differs in line with the nature of their respective sources. Typical solar cells used in outdoor applications have a spectral sensitivity range of 500 nm to 1100 nm.
Indoor light comprises wavelengths visible to the human eye and PV cells for indoor lighting emphasize those wavelengths. For example, monocrystalline PV cells such as those in the IXYS IXOLAR series offer more coverage in the lower wavelengths visible to humans, reaching from 300 nm (near-ultraviolet) to 1100 nm (near-infrared). In fact, their ability to respond across this wide spectral range makes them suitable for both indoor and outdoor applications. In contrast, amorphous cells such as the Cymbet CBC-PV-01N and CBC-PV-02N, as well as the Panasonic Amorton series offer a spectral range of 300 nm to 600 nm, providing a spectral sensitivity more in tune with the human eye – and indoor lighting.
Regardless of cell type, differences in illumination levels have a dramatic effect on the power output of a PV cell. At a given illumination level, a PV cell has a characteristic power curve that reaches its maximum at a specific cell-voltage operating level. If the cell voltage is allowed to rise or fall significantly from that maximum power point (MPP), cell-output power falls. Furthermore, if the level of illumination reaching a PV cell changes dramatically, the MPP can actually shift to lower or higher voltages (Figure 2).

Figure 2: Changes in illumination levels can cause the maximum power point to shift, resulting in suboptimal power output unless the energy-harvesting design incorporates methods for maximum-power-point control (MPPC). (Courtesy of Linear Technology)
To help maximize power output, both outdoor- and indoor-light energy-harvesting systems are designed to maintain PV-operating voltage at the designated MPP. In more complex systems, maximum-power-point tracking (MPPT) algorithms dynamically modify cell-operating voltage to ensure that it tracks any changes in illumination or operating condition. While solar-energy harvesters have to contend with clouds and other passing shadows, indoor-light energy-harvesters can face dramatic differences in illumination depending on placement within a room (Figure 3). Consequently, indoor-lighting energy-harvesting systems require use of similar methods to set and maintain MPP at the optimum level.

Figure 3: Although differences in illumination in a room are often overlooked, the level of illumination on a desktop (EA) can be 10 times greater than that on the ceiling (ED) in the same room, dictating a need for careful placement of indoor-lighting energy-harvesting devices and support for flexible energy-harvesting methods to maintain the correct maximum power point. (Courtesy of EnOcean)
MPP support
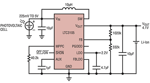
Devices such as the STMicroelectronics SPV1040, Linear Technology LTC3105, and Texas Instruments BQ25505 provide a full set of features that allow implementation of indoor lighting energy harvesters with relatively few external components (Figure 4). In contrast with the Linear LTC3105 and TI BQ25505, the STmicroelectronics SPV1040 employs a dynamic MPPT algorithm called Perturb & Observe (P&O), which incrementally modifies the cell-operating voltage until it finds MPP, allowing the device to track substantial changes in illumination, for example.

Figure 4: Specialized ICs such as the Linear Technology LTC3105 require only a few external components to provide a comprehensive energy-harvesting solution – complete with MPPC programmed by a single resistor. (Courtesy of Linear Technology)
The Linear and TI devices use a method (sometimes called maximum-power-point control, or MPPC) that maintains PV-operating voltage at a level that is set using resistors. For example, the Linear LTC3105’s MPPC circuit dynamically regulates the average inductor current to prevent the input voltage from dropping below the MPPC threshold (again, see Figure 4). When VIN is greater than the MPPC voltage, the inductor current is increased until VIN is pulled down to the MPPC set point. If VIN is less than the MPPC voltage, the inductor current is reduced until VIN rises to the MPPC set point.
Similarly, the TI BQ25505 uses a sampling network to optimize the transfer of power into the device to maintain MPP. Engineers can program the MPP set point using external resistors and an external capacitor to hold the sample voltage. For example, for PV cells with an MPP that is 80 percent of their open-circuit voltage, engineers can set the resistor divider to 80 percent of the input voltage and the network will control the input voltage to operate near that sampled reference voltage.
With the low-energy levels available from indoor-lighting sources, application circuits will often require supplemental power to handle peak loads such as wireless communications bursts. For these requirements, designers can incorporate a Seiko Instruments MS412FE, Panasonic BSG ML-1220, or other small rechargeable batteries to store excess-harvested power for use during peak periods. To support this method, the STMicroelectronics SPV1040, Linear Technology LTC3105, and Texas Instruments BQ25505 each provide a complete, integrated-battery-charge management capability including battery-charge voltage and current-regulation features.
Conclusion
Although the differences between indoor lighting and sunlight can sometimes fool the human eye, the characteristics of indoor lighting are different in intensity and spectrum from natural light. As a result, indoor-energy harvesting presents requirements that differ in subtle ways from those of solar-energy harvesting. Using energy-harvesting ICs and specialized components, such as monocrystalline- or amorphous-PV cells, engineers can nevertheless quickly implement designs capable of harvesting energy efficiently from indoor lighting sources.
For more information on the parts discussed in this article, use the links provided to access product pages on the DigiKey website.
Disclaimer: The opinions, beliefs, and viewpoints expressed by the various authors and/or forum participants on this website do not necessarily reflect the opinions, beliefs, and viewpoints of DigiKey or official policies of DigiKey.

