Orders are typically delivered to Denmark within 48 hours depending on location.
Free delivery to Denmark on orders of $60 USD or more. A delivery charge of $22 USD will be billed on all orders less than $60 USD.
UPS freight pre-paid: DDP (Duty and customs paid by DigiKey)
FedEx or DHL freight pre-paid: CPT (Duty, customs, and VAT due at time of delivery)
Credit account for qualified institutions and businesses
Payment in Advance by Wire Transfer
![]()
![]()
![]()
![]()
![]()


More Products From Fully Authorized Partners
Average Time to Ship 1-3 Days, extra ship charges may apply. Please see product page, cart, and checkout for actual ship speed.
Incoterms: CPT (Duty, customs, and applicable VAT/Tax due at time of delivery)
For more information visit Help & Support
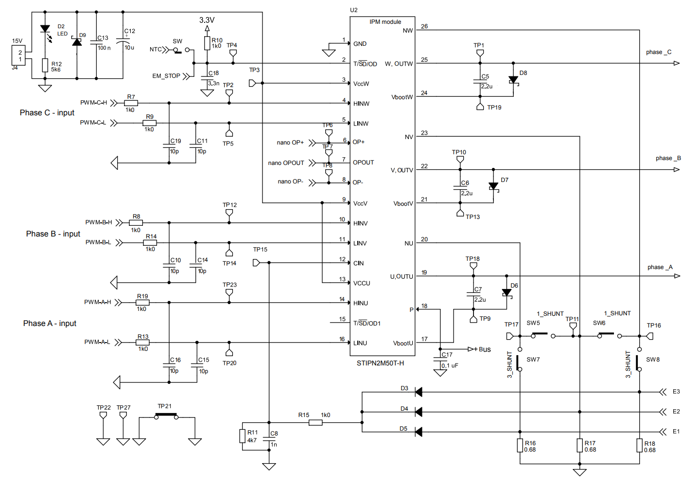
The STEVAL-IPMnM2N is a compact motor drive power board based on SLLIMM™-nano (small low-loss intelligent molded module) MOSFET-based product (STIPN2M50T-H) . It provides an affordable and easy-to-use solution for driving high power motors in a wide range of applications such as power white goods, air conditioning, compressors, power fans and 3-phase inverters for motor drives in general.
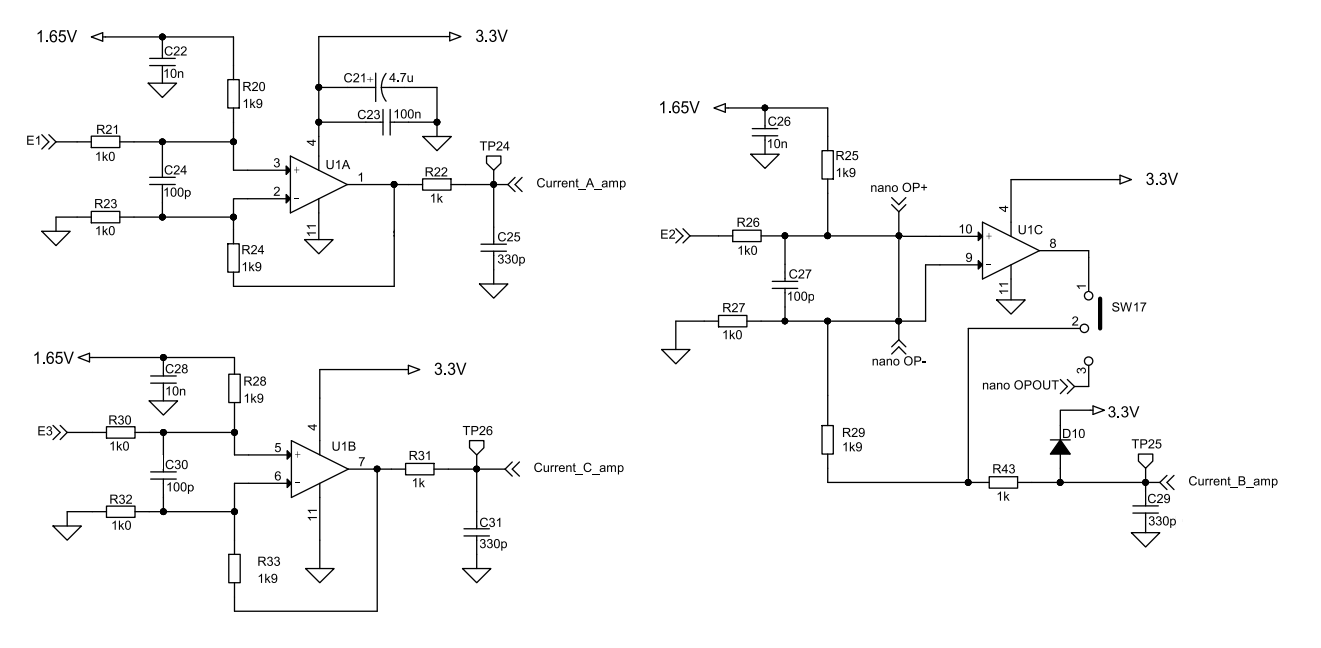
The IPM itself consists of short-circuit rugged MOSFETs and a wide range of features like undervoltage lockout, smart shutdown, internal temperature sensor and NTC, overcurrent protection and internal op-amp.
The main characteristics of this evaluation board are small size, minimal BOM and high efficiency. It features an interface circuit (BUS and VCC connectors), bootstrap capacitors, snubber capacitor, hardware short circuit protection, fault event signal and temperature monitoring. It is designed to work in single- or three-shunt configuration and with triple current sensing options: three dedicated on-board op-amps, op-amps embedded on MCU or single internal IPM op-amp. The Hall/Encoder part completes the circuit.
The system is designed to achieve accurate and fast conditioning of current feedback to satisfy the typical requirements for field oriented control (FOC).
The STEVAL-IPMnM2N is compatible with ST’s control board based on STM32, providing a complete platform for motor control.
Nominal power: up to 100 W
Input auxiliary voltage: up to 20 VDC
Single- or three-shunt resistors for current sensing (with sensing network)
Three options for current sensing: dedicated external op-amps, internal SLLIMM-Nano SMD op-amp (single) or via MCU
| Manufacturer | STMicroelectronics |
|---|---|
| Category | Motor Control |
| Eval Board Part Number | 497-17659-ND |
| Eval Board Supplier | STMicroelectronics |
| Eval Board |
Normally In Stock
|
| Voltage In |
125 ~ 400 VDC
|
| Number of Motors and Type |
1, 3-Ph BLDC Motor
1, 3-Ph BLDC, Sensorless 1, 3-Ph PMSM Motor 1, 3-Ph PMSM, Sensorlesss |
| Power / Current Out |
1.2 A
100 W |
| Features |
Current Sensing
Encoder Input Fault Indication Hall Input MCU Controlled Over Current Protection Sensorless Control (FOC) Short Circuit Protection Shutdown, Enable, Standby Thermal Protection Under Voltage Protection, Brown-Out |
| Component Count + Extras |
92 + 71
|
| Application / Target Market |
HVAC
Motor Control Pumps White Goods |
| Design Author |
STMicroelectronics
|
| Main I.C. Base Part |
STIPN2M50T-H
|
| Date Created By Author | 2018-05 |
| Date Added To Library | 2019-07 |
Co-Browse
By using the Co-Browse feature, you are agreeing to allow a support representative from DigiKey to view your browser remotely. When the Co-Browse window opens, give the session ID that is located in the toolbar to the representative.
DigiKey respects your right to privacy. For more information please see our Privacy Notice and Cookie Notice.
Yes, Continue to Co-BrowseGet fast and accurate answers from DigiKey's Technicians and Experienced Engineers on our TechForum.
Please visit the Help & Support area of our website to find information regarding ordering, shipping, delivery and more.
Registered users can track orders from their account dropdown, or click here. *Order Status may take 12 hours to update after initial order is placed.
Users can begin the returns process by starting with our Returns Page.
Quotes can be created by registered users in myLists.
Visit the Registration Page and enter the required information. You will receive an email confirmation when your registration is complete.
Orders are typically delivered to Denmark within 48 hours depending on location.
Free delivery to Denmark on orders of $60 USD or more. A delivery charge of $22 USD will be billed on all orders less than $60 USD.
UPS freight pre-paid: DDP (Duty and customs paid by DigiKey)
FedEx or DHL freight pre-paid: CPT (Duty, customs, and VAT due at time of delivery)
Credit account for qualified institutions and businesses
Payment in Advance by Wire Transfer
![]()
![]()
![]()
![]()
![]()


More Products From Fully Authorized Partners
Average Time to Ship 1-3 Days, extra ship charges may apply. Please see product page, cart, and checkout for actual ship speed.
Incoterms: CPT (Duty, customs, and applicable VAT/Tax due at time of delivery)
For more information visit Help & Support
Thank you!
Keep an eye on your inbox for news and updates from DigiKey!
Please enter an email address