LED Drivers for White LEDs Provide Increasing Options
Contributed By DigiKey's European Editors
2014-03-04
Just over 20 years ago, Nichia introduced the first gallium nitride (GaN) light-emitting diodes (LEDs). The move saw the beginning of widespread availability of cost-effective blue LEDs. Since then, the output power and light frequency of GaN LEDs have both increased, making it possible to use the devices, in combination with phosphors, as sources of illumination.
Adoption of the technology in mobile phone handsets drove the first wave of GaN-based LEDs, where the compact devices began to replace bulkier and less-efficient fluorescent lamp backlights over the past decade.
As the technology has developed, it has moved into applications that need much wider coverage, taking over from cold-cathode fluorescent backlights in LCD televisions. The large number of LEDs needed for these large-area designs has been pivotal in increasing volume and, with that, pushing down manufacturing cost.
IHS estimated that in 2013 GaN devices accounted for 85 percent of total revenues in the LED industry. LED-based solid-state lighting is pushing GaN into its third wave of applications. Recent advances in semiconductor fabrication have begun to see a change in materials, putting the GaN material onto a silicon substrate. This is helping to bring the cost of high-power white LEDs down even further and is bringing energy-efficient LED-based illumination to the home consumer, as well as increasing the efficiency of display backlight applications.
However, to make LED lighting acceptable to consumers, not only must it be cost-effective, it must be as attractive or better than existing solutions. Considerations such as dimming performance and flicker are very important to the perception of solid-state lighting. Traditional dimming circuits, such as those based on triacs, do not work well with LEDs, but there are ways to overcome these issues, which are described in the DigiKey article, “Home Lighting Controllers Offer Dimming Compatibility”.
For systems that do not need to be dimmed using conventional triac circuits, or which are aimed at the many other applications for white GaN LEDs, the designer has one key decision to make. Designers of LED-based lighting systems have a choice as to whether they should be powered using a constant-voltage or constant-current method. Typically, constant current is used for powering single LEDs and provides an effective way of controlling light output. The forward current will determine the light output of the LED. To provide a constant light output, the current needs to be derated according to temperature. It is also important to not overdrive the LED as that will shorten its life. Constant-current control helps ensure that this is the case.
For lighting and signage applications, it is rare for a power supply to control only one LED. The LEDs will, instead, be arranged in series or parallel configurations to create the desired light intensity and shape. A basic LED strip consists of a group of LEDs in series connection with a current-limiting resistor above them. This is then used with a constant-voltage regulator, although the current-limiting resistor might be replaced by a current regulator to improve efficiency and to obtain consistent brightness between LED strips.
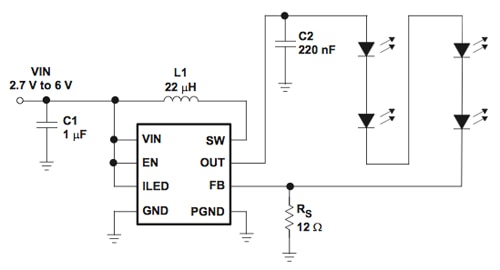
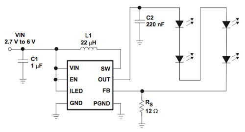
A device such as the Texas Instruments TPS61060, designed for portable lighting and backlight applications, can be used for either current or voltage regulation. To put the device into current regulation, the feedback pin is used to regulate a constant voltage across a current-sense resistor. In this configuration, the same current flows through the LEDs as through the sense resistor, as shown in Figure 1. For voltage mode, the sense resistor is removed and, instead, the feedback pin is connected to a voltage divider that samples the output voltage.

Figure 1: Block diagram of the TI TPS61060 showing the use of a sense resistor (RS).
The TPS61060 itself is a high-frequency synchronous boost converter to provide a flexible range of voltages from a typical battery source, which may run from 2.7 V to 6 V. The converter can provide current to power up to five white LEDs. For safety, the device features integrated overvoltage protection, as well as short-circuit protection to allow for the use of relatively small external components, such as capacitors with low voltage ratings.
The TPS61060 offers two ways to control brightness. One is to use the enable pin to help implement a pulse-width modulation (PWM) scheme. When a PWM signal is applied, the LED current is turned on when the enable is pulled high and off when pulled low. As a result, changing the PWM duty cycle therefore changes the LED brightness. Alternatively, digital brightness control over the LEDs can be achieved using a signal to the ILED input pin. This input feeds a 5-bit DAC that is used to set the output voltage level. To keep pin count down, the control scheme uses the timing of high and low logic signals to push the output higher or lower in steps. During shutdown, to save power, the output is disconnected from the input. This prevents leakage current passing through the LEDs.
Optimized for constant-current applications, the Fairchild FAN5346 can drive up to five LEDs in series from a 2.5 to 5.5 V input voltage range with an output voltage of up to 20 V in the case of the S20X variant, or as many as eight LEDs with an output voltage up to 30 V for the S30X version. Similar to the TPS61060, a sense-resistor configuration is used to achieve current regulation for the boost converter.
The choice of a fixed 1.2 MHz switching frequency suits the design to small form-factor applications, allowing the use of relatively small passive components. To support PWM-based dimming control, the FAN5346 responds to a signal within a frequency range of 5 kHz to 100 kHz sent to its enable pin.
For safe operation, the FAN5346 has integrated overvoltage, overcurrent, short-circuit detection and thermal-shutdown protection. If the battery voltage is too low, an under-voltage detector will trigger a lockout condition.
Circuit board layout is a key consideration for LED power supplies, particularly with regard to the placement and routing of the inductor and capacitor support components. The layout demands are increased when the power supply is operated at high frequency in order to minimize passive-component size. If the layout is not performed carefully, noise problems can occur, which can increase flicker and other undesirable behavior.
In general, the input capacitor is an important component in a switching buck or boost converter as it helps ensure that a stable input source is delivered to the regulator. When the regulator is operating, it is switching at a high frequency, making the load on the input capacitor change rapidly. The capacitor needs to be able to hold enough energy to minimize the variation at the input pin of the regulator. For the capacitor to respond quickly, the trace resistance, inductance, and capacitance should be minimized. Trace resistance, in particular, is a potential problem because it reduces overall efficiency because of I²R losses. Also, even a small increase in trace inductance can add noise on the output.
As a result, the input capacitor should be placed as close as possible to the input pin for good input-voltage filtering. Similarly, the inductor should be placed as close as possible to the input pin to minimize noise coupling. Serving a similar purpose to the input capacitor, the output capacitor should be placed directly between the output pin and ground rather than across the LEDs to reduce the ripple current (present in traces) that makes it to the LEDs.
Finally, the sense resistor should also have a short path to the regulator, as that will couple noise into the feedback pin, potentially causing unstable operation if the noise is too high. In general, it is a good idea to route the input and output capacitor, sense resistor, and inductor traces first as these need to be kept as short as possible, as shown in Figure 2, using the TI TPS61060 as an example.

Figure 2: Layout considerations for a regulator. The bold lines should be routed first and kept short.
As well as consumer and computing equipment, illumination LEDs are becoming widespread in transportation applications, such as automotive and marine and aerospace systems, where requirements for reliable operation have translated into additional features such as active digital management. For example, fault conditions may be reported using a digital serial bus to ensure that the driver is able to see the controls on the instrument panel clearly. An example of this type of LED driver is the Microsemi LX2260. The high-brightness multichannel LED driver is designed for applications where high-brightness LED backlighting is combined with a wide dimming range.
The LX2260 contains circuitry to allow fault conditions to be reported through a two-wire serial-bus interface that is I²C and SMBus compatible. The faults reported include LED-short, LED-open, and IC over-temperature indicators, as well as information about the LED string voltage. In addition, with the use of an external thermistor to sense the LED temperature, the LED current can be compensated to stay within a given LED temperature profile.
The LX2260 driver supports up to four independent LED strings and can be integrated in systems supporting up to 40 W. The LX2260 has the capability to automatically adjust its operation according to the instantaneous input and output voltage requirements to operate in boost, buck-boost, or buck-converter mode. This allows the device to automatically maintain the optimal LED current regulation. Important for automotive applications, the IC provides externally-programmable LED current rise and fall times that can be used to optimize system EMI. PWM frequency up to 25 kHz is supported to avoid audible noise.
The drive current of each string controlled by the LX2260 can be programmed up to 500 mA, with a typical channel-to-channel matching accuracy within ±1.5 percent. The FETs of the boost converter and each LED current sink are external to provide the flexibility and scalability to accommodate a variety of LED configurations, as well as to provide optimal thermal management of the system.
To ease design in portable systems, devices such as the Skyworks Solutions AAT3104 use a single-wire serial interface to program the desired brightness from up to four LEDs connected in parallel, each controlled using constant-current regulation. Optimized for portable systems, the charge-pump design uses only external capacitors and requires no inductor. The regulator operates at 1 MHz to control noise and limit harmonics that might interface with RF operation, important for connected mobile devices.
To program brightness levels, the S2Cwire interface designed by Skyworks uses a series of rising edges, up to thirty-two, separated by pauses on the order of half a millisecond. To turn the output off, the serial pin needs to be held low for longer than half a millisecond.
To drive LEDs where very-low input voltages are available, such as a single lithium cell, the Diodes ZXLD381 provides 85 percent power-conversion efficiency and the ability to drive a single white LED. The design uses a pulse-based circuit topology. When power is applied, an oscillator within the pulse control block forces the internal switching transistor to switch on to start an energy charge cycle. The low-saturation voltage switch pulls the output pin close to ground, which forces the supply voltage across an external inductor. This causes current to build up, storing energy in the inductor. During this phase, switch current and supply voltage are monitored and used by the pulse-control circuit to determine optimum drive conditions and ‘on-time’.

Figure 3: Block diagram of an LED-driver circuit using the Diodes ZXLD38.
At the end of the energy charge cycle, the internal switch is turned off rapidly, interrupting the current flow through the inductor, which causes the voltage on the output to rise dramatically. When the output voltage reaches the load LED's forward voltage, the inductor current is transferred from the internal switch to the LED, starting the energy discharge cycle. With the voltage across the inductor reversed, the current flowing through it and the LED falls.
When the inductor current reaches zero, the voltage on the output pin falls back towards that of the supply. This action is sensed by the pulse-control circuit, which initiates the next energy charge cycle. Except for low-level losses, all the energy stored in the inductor during a charge cycle will be channeled to the load LED during the following discharge cycle.
Thanks to the falling cost and constantly improving quality and efficiency of white LEDs based on GaN technology, power-supply support devices continue to evolve and move into new niches. Likely directions in the technology will include easier brightness programming and monitoring of the output to ensure consistent illumination over a product’s lifetime.

Disclaimer: The opinions, beliefs, and viewpoints expressed by the various authors and/or forum participants on this website do not necessarily reflect the opinions, beliefs, and viewpoints of DigiKey or official policies of DigiKey.