How to Use Small Modular DC/DC Converters to Minimize Power-Rail Noise
Contributed By DigiKey's North American Editors
2021-06-23
Noise is an inherent and usually unavoidable consideration in nearly all system designs. While some noise is from external sources and not directly within the control of the circuit designer, it is also generated by the circuit itself. In many cases, it is critical that the designer minimize noise sources—especially noise on the power rails—as it can affect sensitive analog and digital circuits.
The result can be erratic circuit performance, reduced resolution and accuracy, and higher bit error rate (BER), at best. At worst, it can cause total system malfunction, or frequent or intermittent performance problems, both of which are hard to debug.
There are two major noise issues with switching DC/DC regulators and their output rails: ripple and radiated noise. Noise generated within a circuit is subject to electromagnetic compatibility (EMC) regulatory mandates and must be below specified levels in the various frequency bands.
The challenge for designers is to understand internally sourced noise and its origin, and either “design it out” or otherwise mitigate it. This article will use DC/DC regulators from Monolithic Power Systems, Inc. to discuss the options when minimizing regulator noise issues.
Begin with noise source and type
The easiest noise to observe, and the one that directly impacts circuit performance, is ripple at the switching frequency. This ripple is typically on the order of 10 to 20 millivolts (mV) (Figure 1). Although not random in nature, it is still a manifestation of noise with system performance implications. The millivolt level of such ripple is generally not a problem for higher voltage digital ICs operating with rails at 5 volts and above, but it can be a concern with lower voltage digital circuits operating below 3 volts. Ripple on the supply rails is also a major concern with precision analog circuitry and components, which is why the power supply rejection ratio (PSRR) specification for such devices is critical.
Figure 1: Ripple on the DC rail, a result of the switching action of the regulator, can affect a circuit’s basic performance or precision results. (Image source: Monolithic Power Systems, Inc.)
The switching action of a DC/DC regulator can also radiate radio frequency (RF) noise. Even if the millivolts of ripple on the DC rail is tolerable, there is also the issue of the electromagnetic emissions compromising EMC. This noise has a known fundamental frequency between a few kilohertz to several megahertz (MHz) depending on the switching converter, and it also has many harmonics.
Among the most commonly cited EMC related regulatory standards are CISPR 22 and CISPR 32, “Information Technology Equipment-Radio Disturbance Characteristics-Limits and Methods of Measurement” (CISPR stands for “Comité International Spécial des Perturbations Radioélectriques”). There is also European Standard EN 55022, derived principally from the CISPR 22 product standard, with tests done under carefully defined conditions.
CISPR 22 has been adopted for use by most members of the European Community. While FCC Part 15 in the US and CISPR 22 have been made to be relatively harmonious, there are some differences. CISPR 22/EN 55022 has been “absorbed” by CISPR 32/EN 55032, a new product family standard for multimedia equipment (MME) that is effective as a harmonized standard in compliance with the EMC Directive.
Equipment intended primarily for use in a residential environment must meet Class B limits, with all other equipment complying with Class A (Figure 2). Products designed for North American markets must comply with limits set by Section 15.109 of the Federal Communications Commission (FCC) Part 15, Subpart B, for unintentional radiators. Thus, even if the electrical noise radiated from a DC regulator does not adversely affect the product itself, that noise may still be unacceptably high with respect to meeting the various regulatory mandates.
Figure 2: This is one of the many graphs provided by CISPR 32/EN 55032 which defines emission limits versus frequency for various classes of consumer products. (Image source: Academy of EMC, “EMC Standards”)
Dealing with EMC issues is a complicated topic and has no simplistic solution. Among other things, measurement and allowable limits of these emissions are a function of circuit operating frequency, distance, power level, and application class. For these reasons, it makes sense to check the many technical resources and perhaps even consultants who can provide guidance and expertise.
That said, designers have three basic strategies to minimize noise to avoid circuit performance issues and also meet the appropriate noise mandate:
- Use a low-dropout regulator (LDO).
- Add external filtering to a switching regulator to reduce the noise seen by the load on the DC rails.
- Choose a switching regulator module which embeds components that are otherwise external to the regulator IC, such as inductors or capacitors. The resulting module is designed and guaranteed to provide low-noise rails, and so needs minimal or no external filtering.
Start with the LDO
As the LDO architecture has no clock or switching, it features inherently low EMC noise and no output-rail ripple; hundreds of millions of LDOs are used every year. When applied to a suitable design, it can be an effective solution.
For example, the Monolithic Power Systems MP20075 LDO specifically targets active bus terminations for Double Data Rate (DDR) 2/3/3L/4 synchronous dynamic random access memory (SDRAM) (Figure 3). This LDO is in an 8-pin MSOP housing and can sink and source up to 3 amperes (A) at a user-settable voltage between 1.05 and 3.6 volts, and features a precision VREF/2 tracking voltage for accurate termination.
Figure 3: The MP20075 LDO can sink or source up to 3 A and is optimized for the termination needs of various classes of DDR SRAM. (Image source: Monolithic Power Systems)
The integrated divider of the MP20075 tracks the reference voltage (REF) to ensure accurate VTT and VTTREF output voltages, while Kelvin sensing helps it achieve an accuracy of ±30 mV for VTT and ±18 mV for VTTREF. In addition, as with most LDOs, the analog-only closed-loop topology yields very fast response to output load transients, on the order of just a few microseconds (Figure 4). Such transient response is often critical in high-speed circuits such as the DDR SRAM terminations for which this LDO is designed.
Figure 4: The analog closed-loop design of the LDO contributes to its very fast response to transient demands by the load; such performance is necessary for applications such as DDR SRAM termination. (Image source: Monolithic Power Systems)
Despite its inherently low noise and ease-of-use attributes, the LDO has limitations. First, it is far less efficient than a switching regulator, which in turn brings two obvious concerns: the heat it dissipates adds to the thermal load of the system, and reduced efficiency has an impact on run time for battery-operated portable devices. For these reasons, LDOs are most commonly used for output currents up to about 1 to 3 A (as shown by the MP20075) as the efficiency “penalty” often becomes excessive above that value.
There is another inherent limitation of LDOs: they can only provide step-down (buck) regulation and cannot boost an unregulated input DC supply above its nominal value. If a boost-mode output is needed, the LDO is automatically ruled out as a DC/DC regulator option.
Fine-tune layout, add some filtering
When a switching regulator is used, whether for boost or buck-mode operation, its switching action is an inherent and unavoidable source of noise. Adding additional output filtering is easier when the regulator operates at a fixed frequency. Consider the MP2145, a 5.5 volt, 6 A, synchronous step-down switching regulator housed in a 12-lead, 2 × 3 millimeter (mm) QFN package, with integral 20 milliohm (mΩ) and 12 mΩ MOSFETs (Figure 5).
Figure 5: The MP2145, a 5.5 volt, 6 A, synchronous step-down switching regulator includes integral 20 mΩ and 12 mΩ MOSFETs in its 2 × 3 mm QFN package. (Image source: Monolithic Power Systems)
A synchronous buck converter such as the MP2145 consists of an input capacitor CIN, two switches (S1 and S2) with their body diodes, an energy storage power inductor (L), and output capacitors (COUT). The output capacitors (COUT) are placed at the output to smooth the output voltage under a steady state. These form a first-stage filter and reduce the output voltage ripple by providing a low-impedance path for the high-frequency voltage components to return to ground. Typically, such a shunt output capacitor can effectively reduce the output voltage ripple to 1 mV.
To further reduce output voltage ripple, a second-stage output filter is required, with an inductor-capacitor (LC) filter cascaded to the first-stage output capacitors (Figure 6). The filtering inductor (Lf) is resistive at the intended high-frequency range and dissipates the noise energy in the form of heat. The inductor combines with additional shunt capacitors to form a low-pass LC filter network.
Figure 6: Adding a second-stage LC filter to the output of a switching regulator such as the MP2145 can reduce output ripple. (Image source: Monolithic Power Systems)
Vendor data sheets and application notes provide equations and guidelines for sizing the inductor, capacitor, and damping resistor components of this filter. They also identify critical secondary parameters such as maximum inductor DC resistance (DCR) and saturation current, and maximum capacitor equivalent series resistance (ESR). Typical inductance values range between 0.22 microhenries (µH) and 1 µH.
Layout of these components is also critical to achieving the highest possible performance. An ill-conceived layout can result in poor line or load regulation, increased ripple, and other stability issues. The input capacitor (Cin) for the MP2145 should be placed as close as possible to the IC pins (Figure 7).
Figure 7: The input capacitor of the MP2145 (Cin here, bottom right; and C1 in the schematic of Figure 5) should be as close as possible to pin 8 (the power input pin) and pins 10/11/12 (the power GND pins). (Image source: Monolithic Power Systems)
Modules offer performance assurance
Modules take implementation of DC/DC regulators to the next level of system integration. By doing so, they minimize or eliminate concerns related to selection and placement of external components and provide guaranteed specifications. Modules incorporate additional components, primarily the traditional, somewhat troublesome external inductor. As such, they reduce the challenges associated with passive component sizing, placement, and orientation, all of which impact EMC and ripple-related performance.
For example, the MPM3833C is a step-down module with built-in power MOSFETs and an inductor, delivering up to 3 A of continuous output current from an input voltage between 2.75 and 6 volts, along with excellent load and line regulation (Figure 8). Only feedback resistors, input capacitors, and output capacitors are needed to complete the design. The inductor, which is usually the most difficult external component to specify and place, is internal to the module and so becomes a non-issue with respect to proper siting to minimize electromagnetic interference (EMI) and ripple.
Figure 8: The MPM3833C DC/DC module includes the potentially troublesome inductor in its design and performance specifications. (Image source: Monolithic Power Systems)
This module is housed in an ultra-small QFN-18 (2.5 mm × 3.5 mm × 1.6 × mm) package and has a ripple voltage of 5 mV (typical). Its low level of radiated emissions (EMI) complies with the EN55022 Class B Standard, shown in Figure 9 for conditions of VIN = 5 volts, VOUT = 1.2 volts, IOUT = 3 A, CO = 22 picofarads (pF), at 25°C.
Figure 9: The data sheet for the MPM3833C DC/DC module shows that it easily meets the EN55022 Class B Standard for radiated emissions. (Image source: Monolithic Power Systems)
With modern micro-packaging techniques, the overall size of a module is only slightly larger or higher than the internal die; a low profile is an increasingly important parameter. Consider the MPM3650, a fully integrated, 1.2 MHz, synchronous, rectified step-down power module with an internal inductor (Figure 10). It provides up to 6 A of continuous output current for outputs from 0.6 to 1.8 volts and up to 5 A for outputs above 1.8 volts, over a wide input range of 2.75 to 17 volts, with excellent load and line regulation. With its internal MOSFETS and embedded inductor, the QFN-24 package measures just 4 mm × 6 mm × 1.6 mm.
Figure 10: The MPM3650 module with integrated inductor delivers up to 6 A at up to 1.8 volts and 5 A above 1.8 volts, in a package measuring 4 mm × 6 mm × 1.6 mm. (Image source: Monolithic Power Systems)
Another benefit of the modular approach is that ripple noise is well-controlled at about 20 mV with no load, dropping down to about 5 mV at a full 6 A load (Figure 11). This means that additional external filtering is not needed in many cases, thus simplifying design, reducing footprint, and trimming the bill of materials (BOM).
Figure 11: The ripple noise for the MPM3650 module is specified at about 20 mV at zero load and about 5 mV at full load. (Image source: Monolithic Power Systems)
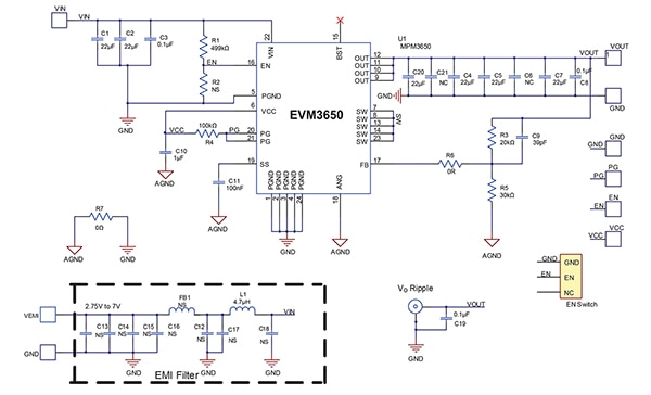
It’s often useful to do some hands-on work of DC/DC regulator modules to assess if their static and dynamic performance meets the system requirement, even going beyond what is called out on the data sheet. To speed this process, Monolithic Power Systems offers the EVM3650-QW-00A, a 63.5 mm × 63.5 mm × 1.6 mm, four-layer evaluation board for the MPM3650 (Figure 12).
Figure 12: Using the EVM3650-QW-00A evaluation board, potential users of the MPM3650 DC/DC module can quickly evaluate its performance in their application. (Image source: Monolithic Power Systems)
The evaluation board along with its data sheet serves multiple purposes. First, it allows the user to easily assess the many performance attributes of the MPS3650 under a wide range of operating conditions, some of which may not be obvious or called out in the data sheet. Second, the evaluation board’s data sheet contains the full schematic, BOM, and board layout details, so users of the MPS3650 can use them in their own design to reduce risk and minimize uncertainty (Figure 13).
Figure 13: The EVM3650-QW-00A evaluation board package includes a full schematic, BOM, and board layout details to reduce risk and uncertainty. (Image source: Monolithic Power Systems)
The evaluation board provides designers an opportunity to better understand the module’s performance, resulting in a high level of design-in confidence along with minimal time to market.
There’s one more type of noise
When designers talk about “noise,” they are almost always referring to some manifestation of electronic noise in the circuit such as ripple or EMI. However, with switching regulators, there is another potential type of noise: acoustic noise. For regulators operating above the range of human hearing—generally considered to be 20 kHz—such noise will not be a problem. However, some switching regulators do operate in the audio range, while others that operate at much higher frequencies drop down into the audio range during idle or standby periods to minimize power consumption.
This audible noise is due to one or both of two well-known physical phenomena; the piezoelectric effect and the magnetostrictive effect. In the case of the piezoelectric effect, the clock-driven electrical oscillations of the circuit cause components such as ceramic capacitors to vibrate in synchronization with the switching clock as electrical energy is transformed into mechanical motion by the crystalline materials of the capacitor. In the case of the magnetostrictive effect, which is somewhat parallel to the piezoelectric effect, magnetic materials, such as inductor or transformer cores, change their shape and dimensions during the clock-driven cycles of magnetization. The affected capacitor or inductor/transformer then acts as a mechanical “driver” and causes the entire circuit board to resonate, thus amplifying and broadcasting the audible vibrations.
Due to one or both of these effects, people with good hearing will often complain that they hear a constant, low-volume hum when near electronic devices. Note that this acoustic noise is also sometimes generated by components of low-frequency 50/60 Hz power circuits, so even those without good higher frequency hearing may hear a hum.
Dealing with acoustic noise requires different approaches and techniques than used for attenuation of electronic noise.
Conclusion
LDOs offer a no or low-noise solution to the problem of both DC rail ripple and EMI but are generally not a viable regulator option above a few amperes. Switching regulators with appropriate filtering or ones specifically designed for low-noise performance are an alternative.
Complete DC/DC regulator modules which incorporate components such as the inductor in their tiny package offer another set of solutions. They reduce design uncertainties with respect to layout and component selection while providing fully tested and quantified subsystem performance.
Recommended reading
Disclaimer: The opinions, beliefs, and viewpoints expressed by the various authors and/or forum participants on this website do not necessarily reflect the opinions, beliefs, and viewpoints of DigiKey or official policies of DigiKey.




