How to Design in SiC MOSFETs to Improve EV Traction Inverter Efficiency
Contributed By DigiKey's North American Editors
2021-07-28
Engineers face a trade-off between the performance and range of modern electric vehicles (EVs). Faster acceleration and higher cruising speeds require more frequent and time-consuming recharging stops. Alternatively, longer range comes at the cost of more sedate progress. To increase range, while also offering drivers higher performance, engineers need to design drive trains that ensure as much battery energy as possible gets transferred to the driven wheels. Just as important is the need to keep drive trains small enough to fit within the constraints of the vehicle. These twin demands require both high-efficiency and high-energy-density components.
The key component in an EV drive train is the three-phase voltage source inverter (or “traction inverter”) which converts the batteries’ DC voltage into the AC required for the vehicle’s electric motor(s). Building an efficient traction inverter is critical to lowering the trade-off between performance and range, and one of the key routes to improving efficiency is proper use of wide bandgap (WBG), silicon carbide (SiC) semiconductor devices.
This article describes the role of the EV traction inverter. It then explains how designing the unit with SiC power metal oxide semiconductor field-effect transistors (MOSFETs) can yield a more efficient EV drive train than one using insulated-gate bipolar transistors (IGBTs). The article concludes with an example of a SiC MOSFET-based traction inverter, and design tips on how to maximize the unit’s efficiency.
What is a traction inverter?
An EV’s traction inverter converts the DC-current provided by the vehicle’s high-voltage (HV) batteries into the AC-current required by the electric motor to produce the torque required to move the vehicle. The electrical performance of the traction inverter has a significant impact on the vehicle acceleration and driving range.
Contemporary traction inverters are driven by HV battery systems of 400-volts, or more recently, 800-volt designs. With traction inverter currents of 300 amperes (A) or greater, a device powered by an 800-volt battery system is capable of delivering over 200 kilowatts (kW) of power. As the power has climbed, the size of the inverters has shrunk, significantly increasing the power density.
EV’s with 400-volt battery systems require traction inverters with power semiconductor devices rated in the 600 to 750-volt range, while 800-volt vehicles require semiconductor devices rated in the range of 900 to 1200 volts. The power components used in the traction inverters must also be able to handle peak AC currents of over 500 A for 30 seconds (s) and a maximum AC current of 1600 A for 1 millisecond (ms). In addition, the switching transistors and gate drivers used for the device must be capable of handling these large loads while maintaining high traction inverter efficiency (Table 1).
Table 1: Typical 2021 traction inverter requirements; energy density shows a 250% increase, compared to 2009. (Image source: Steven Keeping)
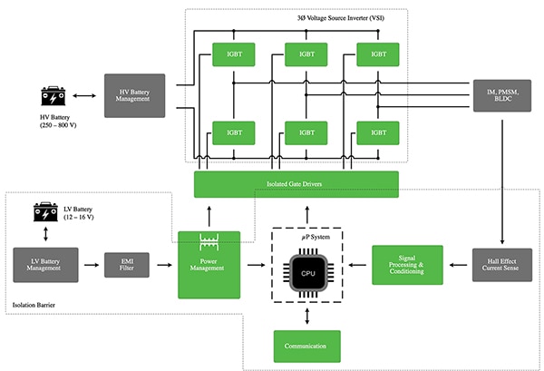
A traction inverter typically comprises three half-bridge elements (high-side plus low-side switches), one for each motor phase, with gate drivers controlling the low-side switching of each transistor. The entire assembly must be galvanically isolated from the low-voltage (LV) circuits powering the rest of the vehicle’s systems (Figure 1).
Figure 1: An EV requires a three-phase voltage source inverter (traction inverter) to convert high-voltage (HV) DC battery power into the AC power required by the vehicle’s electric motor(s). The HV system, including the traction inverter, is isolated from the vehicle’s conventional 12-volt system. (Image source: ON Semiconductor)
The switches in the example shown in Figure 1 are IGBTs. These have been a popular choice for a traction inverter because they are capable of handling high voltages, switch rapidly, offer good efficiency, and are relatively inexpensive. However, as the cost of SiC power MOSFETs has fallen and they have become more commercially available, engineers are turning to these components because of their notable advantages over IGBTs.
Advantage of SiC MOSFETs for high-efficiency gate drivers
The key performance advantages of SiC power MOSFETs over conventional silicon (Si) MOSFETs and IGBTs derive from the devices’ WBG semiconductor substrate. Si MOSFETs have a bandgap energy of 1.12 electron-volts (eV) compared to SiC MOSFETs’ 3.26 eV. That means the WBG transistor can withstand much higher breakdown voltages than Si devices, as well as a resultant breakdown field voltage about ten times greater than Si. The high breakdown field voltage allows a reduction in device thickness for a given voltage, lowering the “on” resistance (RDS(ON)) and thus reducing switching losses and enhancing current-carrying capability.
Another key advantage of SiC is its thermal conductivity, which is about three times higher than Si. Higher thermal conductivity results in a smaller junction temperature (Tj) rise for a given power dissipation. SiC MOSFETs can also tolerate a higher maximum junction temperature (Tj(max)) than Si. A typical Tj(max) value for a Si MOSFET is 150˚C; SiC devices can withstand a Tj(max) of up 600˚C, although commercial devices are typically rated at 175 to 200˚C. Table 2 provides a comparison of properties between Si and 4H-SiC (the crystalline form of SiC commonly used to manufacture MOSFETs).
Table 2: A SiC MOSFET's breakdown field, thermal conductivity, and maximum junction temperature make it a better choice than Si for high-current and high-voltage switching applications. (Image source: ON Semiconductor)
The high breakdown voltage, low RDS(ON), high thermal conductivity, and high Tj(max) allow a SiC MOSFET to handle much higher current and voltage than a similarly-sized Si MOSFET.
IGBTs are also capable of handling high voltages and currents and tend to be less expensive than SiC MOSFETs – a key reason for them finding favor in traction inverter designs. The downside of IGBTs, particularly when the developer is looking to maximize energy density, is a restriction on the maximum operating frequency due to their “tailing current” and relatively slow turn-off. In contrast, a SiC MOSFET is able to handle high-frequency switching on par with a Si MOSFET, but with the voltage and current handling capability of an IGBT.
Wider availability of SiC MOSFETs
Until recently, the relatively high price of SiC MOSFETs has seen their use limited to traction inverters for luxury EVs, but falling prices have seen SiC MOSFETs become an option for a wider variety.
Two examples of this new generation of SiC power MOSFETS come from ON Semiconductor: the NTBG020N090SC1 and the NTBG020N120SC1. The major difference between the devices is that the former has a maximum drain-to-source breakdown voltage (V(BR)DSS) of 900 volts, with a gate-to-source voltage (VGS) of 0 volts and a continuous drain current (ID) of 1 milliamp (mA), while the latter has a maximum V(BR)DSS of 1200 volts (under the same conditions). The maximum Tj for both devices is 175˚C. Both devices are single N-channel MOSFETs in a D2PAK-7L package (Figure 2).
Figure 2: The NTBG020N090SC1 and NTBG020N120SC1 N-channel SiC power MOSFETs both come in a D2PAK-7L package and differ primarily in their V(BR)DSS values of 900 and 1200 volts, respectively. (Image source: Steven Keeping, using material from ON Semiconductor)
The NTBG020N090SC1 has an RDS(ON) of 20 milliohms (mΩ) with a VGS of 15 volts (ID = 60 A, Tj = 25˚C), and an RDS(ON) of 16 mΩ with a VGS of 18 volts (ID = 60 A, Tj = 25˚C). Maximum continuous drain-source diode forward current (ISD) is 148 A (VGS = −5 volts, Tj = 25˚C), and maximum pulsed drain−source diode forward current (ISDM) is 448 A (VGS = −5 volts, Tj = 25˚C). The NTBG020N120SC1 has an RDS(ON) of 28 mΩ at a VGS of 20 volts (ID = 60 A, Tj = 25˚C). Maximum ISD is 46 A (VGS = −5 volts, Tj = 25˚C), and maximum ISDM is 392 A (VGS = −5 volts, Tj = 25˚C).
Designing with SiC MOSFETs
Despite their advantages, designers looking to incorporate SiC MOSFETs into their traction inverter designs should be aware of a significant complication; the transistors have tricky gate drive requirements. Some of these challenges arise from the fact that compared to Si MOSFETs, SiC MOSFETs exhibit lower transconductance, higher internal gate resistance, and the gate turn−on threshold can be less than 2 volts. As a result, the gate must be pulled below ground (typically to −5 volts) during the off−state to ensure proper switching.
However, the key gate drive challenge arises from the fact that a large VGS (up to 20 volts) must be applied to ensure a low RDS(ON). Operating a SiC MOSFET at a VGS that is too low can result in thermal stress or even failure due to power dissipation (Figure 3).
Figure 3: For the NTBG020N090SC1 SiC MOSFET, a high VGS is required to avoid thermal stress from high RDS(ON). (Image source: ON Semiconductor)
Moreover, because a SiC MOSFET is a low-gain device, the designer must take into account the impact this has on several other important dynamic characteristics when designing a gate drive circuit. These characteristics include the gate charge Miller plateau and the requirement for overcurrent protection.
These design complications demand a specialized gate driver with the following attributes:
- An ability to provide a VGS drive of -5 to 20 volts to take full advantage of the SiC MOSFET performance benefits. To provide adequate overhead to meet this requirement, the gate drive circuit should be able to withstand VDD = 25 volts and VEE = −10 volts.
- VGS must have fast rise and fall edges, of the order of a few nanoseconds (ns).
- The gate drive must be able to source high peak gate current on the order of several amperes, across the entire MOSFET Miller plateau region.
- The sink current rating should exceed that which would be required to just discharge the input capacitance of the SiC MOSFET. A minimum peak sink current rating on the order of 10 A should be considered for high-performance, half−bridge power topologies.
- Low parasitic inductance for high−speed switching.
- Small driver package able to be located as close as possible to the SiC MOSFET and to boost energy density.
- A desaturation (DESAT) function capable of detection, fault reporting, and protection for long-term reliable operation.
- A VDD undervoltage lockout (UVLO) level that is matched to the requirement that VGS > 16 volts before switching begins.
- VEE UVLO monitoring capability to assure the negative voltage rail is within an acceptable range.
ON Semiconductor has introduced a gate driver designed to meet these requirements in traction inverter designs. The NCP51705MNTXG SiC MOSFET gate driver features a high level of integration making it compatible with not only their SiC MOSFETs but also those from a wide range of manufacturers. The device includes many basic functions common to general purpose gate drivers, but also features the specialized requirements necessary for designing a reliable SiC MOSFET gate drive circuit using minimal external components.
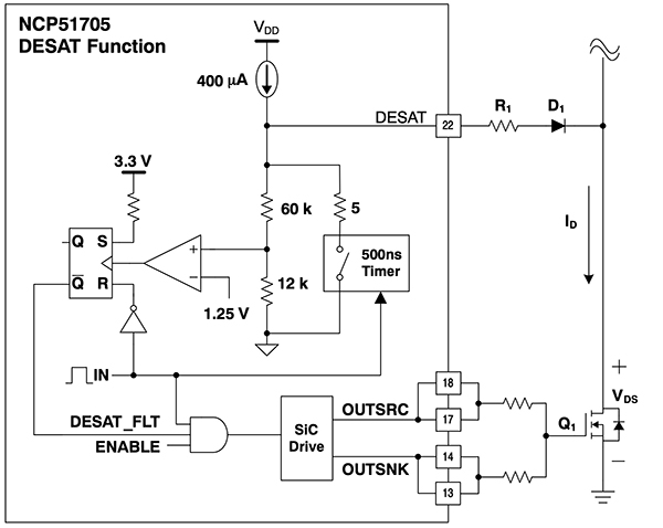
For example, the NCP51705MNTXG incorporates a DESAT function that can be implemented using just two external components. DESAT is a form of overcurrent protection for IGBTs and MOSFETs to monitor a fault whereby VDS can rise at maximum ID. This can affect efficiency and, in a worst-case scenario, possibly damage the MOSFET. Figure 4 shows how the NCP51750MNTXG monitors VDS of the MOSFET (Q1) via the DESAT pin through R1 and D1.
Figure 4: The NCP51705MNTXG’s DESAT function measures VDS for anomalous behavior during periods of maximum ID and implements overcurrent protection. (Image source: ON Semiconductor)
The NCP51705MNTXG gate driver also features programmable UVLO. This is an important feature when driving SiC MOSFETs because the switching component’s output should be disabled until VDD is above a known threshold. Allowing the driver to switch the MOSFET at low VDD can damage the device. The NCP51705MNTXG’s programmable UVLO not only protects the load but verifies to the controller that the applied VDD is above the turn−on threshold. The UVLO turn−on threshold is set with a single resistor between UVSET and SGND (Figure 5).
Figure 5: The UVLO turn−on threshold for the NCP51705MNTXG SiC MOSFET is set by the UVSET resistor, RUVSET, which is chosen according to a desired UVLO turn−on voltage, VON. (Image source: ON Semiconductor)
Digital isolation for traction inverters
To complete a traction inverter design, the engineer must ensure that the LV side of the vehicle’s electronics are isolated from the high voltages and currents passing through the inverter (Figure 2 above). However, because the microprocessor controlling the HV gate drivers is on the LV side, any isolation must allow for the passage of digital signals from the microprocessor to the gate drivers. ON Semiconductor also offers a component for this function, the NCID9211R2, a high-speed, dual-channel, bidirectional ceramic digital isolator.
The NCID9211R2 is a galvanically isolated, full-duplex digital isolator that allows digital signals to pass between systems without conducting ground loops or hazardous voltages. The device features a maximum working insulation of 2000 voltspeak, 100 kilovolts/millisecond (kV/ms) common-mode rejection, and a 50 megabit per second (Mbit/s) data throughput.
Off−chip ceramic capacitors form the isolation barrier as shown in Figure 6.
Figure 6: Block diagram illustrating a single channel of the NCID9211R2 digital isolator. Off-chip capacitors form the isolation barrier. (Image source: ON Semiconductor)
The digital signals are transmitted across the isolation barrier using an ON-OFF keying (OOK) modulation. On the transmitter side, the VIN input logic state is modulated with a high-frequency carrier signal. The resulting signal is amplified and transmitted to the isolation barrier. The receiver side detects the barrier signal and demodulates it using an envelope detection technique (Figure 7). The output signal determines the VO output logic state when the output enable control EN is high. VO defaults to a high-impedance low state when the transmitter power supply is off, or VIN input is disconnected.
Figure 7: The NCID9211 digital isolator uses OOK modulation to transmit digital information across the isolation barrier. (Image source: ON Semiconductor)
Conclusion
SiC power MOSFETs are a good option for high-efficiency and high-power-density traction inverters for EVs, but their electrical characteristics bring unique design challenges with respect to gate drivers and device protection. Adding to the design challenges, engineers must also ensure that their traction inverter design offers high-level isolation from the vehicle’s sensitive LV electronics.
As shown, to ease engineering development, ON Semiconductor offers a range of SiC MOSFETs, specialized gate drivers, and digital isolators to meet the demands of traction inverters, and strike a better balance between long-range and high performance for modern EVs.
Disclaimer: The opinions, beliefs, and viewpoints expressed by the various authors and/or forum participants on this website do not necessarily reflect the opinions, beliefs, and viewpoints of DigiKey or official policies of DigiKey.




