Design a Fast and Accurate Water Source Turbidity Sensor
Contributed By DigiKey's North American Editors
2019-03-27
The preservation of water resources from lakes, oceans, and rivers to potable water has become increasingly important in the face of growing populations and increasing awareness of pollution. As a result, designers of instrumentation for water analysis are challenged to determine water quality as quickly, efficiently, and accurately as possible.
One of the indicators of water quality is its turbidity, or the presence of dispersed or suspended solids. These solids can individually be invisible to the human eye, but collectively they can discolor the water or make it hazy. On the other end of the spectrum, these solids can be individually very visible and cause measurement inaccuracies across a wide dynamic range.
Measuring this turbidity is one path to determining water quality. Turbidity measurements typically capture and examine the scattering effect of contaminants on LED light on its way through the liquid to a photodetector.
The ideal approach to meeting the divergent requirements of speed, efficiency, and accuracy across a wide dynamic range is to employ highly efficient photometric front-ends, with an integrated analog-to-digital converter (ADC).
This article discusses what’s needed to implement such a system based on a photometric analog front-end (AFE) architecture that is capable of driving LEDs and sampling photodetector output signals. The article will then describe such a system, based around Analog Devices’ ADPD105BCPZ photometric front-end, which integrates many of the required circuit elements.
Turbidity evaluations
Turbidity defines water’s degree of lost transparency, and is a critical test for water quality. Suspended particulates in the water cause this loss of transparency, making the water appear cloudy or hazy. The higher the total of suspended solids, the higher the turbidity.
There are no direct measurement techniques for water turbidity. One measurement technique is to allow the sample of water to evaporate and measure the remaining weight. Another, and perhaps faster and more effective measurement technique, is to sense the level of suspended solids or contaminants by examining the scattering light effects of particles suspended in the water. This measurement technique provides the qualitative turbidity characteristics that depend on how these suspended solids scatter the transmitted light.
The measurement equipment’s front-end
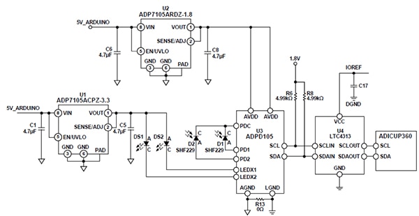
While photo detecting circuits in general are well understood, the designer’s challenge is to ensure fast, accurate, and reliable light detection and digitization, while rejecting the background ambient light. This sensing configuration requires coordination of the LED’s on-off cycles with the photodetector’s capture of the LED’s level of luminescence. At the same time, the system must perform oversampling and filtering to reject signal offset and ambient light (Figure 1).
Figure 1: A simplified circuit diagram for turbidity sensing based on Analog Devices’ ADPD105BCPZ photometric front-end device (U3). (Image source: Analog Devices)
The core of the circuit is U3, the Analog Devices ADPD105BCPZ, a photometric front-end device. This photodetection front-end operates as a complete optical transceiver by stimulating two 860 nanometer (nm) infrared emitters (DS1 and DS2) and receiving the emitter’s transmitted light through the contaminated water with silicon PIN photodiodes (D1 and D2). The photodiode’s optical data measures the amount of scattered light energy as the LED signal passes through the liquid under test. The unit of measurement for turbidity is the formazin turbidity unit (FTU). During this measurement, less than 1 FTU turbidity is equivalent to little or no obstruction of light, rendering a negligible measured scattering effect. As turbidity increases, the straight beam of emitted light scatters due to particle obstructions and reduces the light to the photodetectors.
Ambient light corruption
The test system that is in the turbid water may or may not be subjected to ambient light. In this system, ambient light corruption can be exceedingly disruptive unless the sensing system mitigates its effect. The ADPD105BCPZ provides an ambient light rejection feature by operating in two independent measurement time slots: Timeslot A and Timeslot B (Figure 2).

Figure 2: Timing diagram for the ADPD105BCPZ’s two independent measurement timeslots: Time Slot A and Time Slot B. The slots operate sequentially and the detected charge between the LED pulses represents the ambient light. (Image source: Analog Devices)
The ADPD105BCPZ implements Timeslot A and Timeslot B sequentially, with the LEDs and photosensors operating in tandem. An LED pulse from DS1 coincides with the sensing period of the photodetector D1, and an LED pulse from DS2 coincides with the sensing period of the photodetector D2. The sensed values from D1 and D2 represent the total acquired charge in response to the LED pulses. The detected charge between the LED pulses represents the ambient light. The ADPD105BCPZ digital engine subtracts the ambient light value from the total acquired charge to obtain the actual turbidity value, with a complete ambient light rejection. This ADPD105BCPZ feature makes the circuit robust under different lighting conditions.
In Figure 2, the execution of the entire signal path from LED stimulation to data capture and processing happens during each time slot. There are separate data paths for each time slot with independent LED drivers, AFE setups, and the resulting data settings. The circuit drives a 100 milliamp (mA) pulse to the LED for 2 microseconds (µs) to excite the 860 nm LED. The photodetector’s charge corresponds to a specific LED pulse. This charge converts to an ideal resolution of 14 bits inside the ADPD105BCPZ. The data engine inside the ADPD105BCPZ can use averaging to increase the resolution and accuracy of the final result.
To improve signal resolution, the ADPD105BCPZ can average up to 128 pulses. However, for turbidity measurement sixteen averages are more than sufficient. For example, four averaged samples increase the end resolution by one bit, and sixteen averaged samples increase the end resolution by two bits. Sixty-four averaged bits increase the end resolution by three bits, but dramatically extends the Time Slot’s conversion time.
Turbidity sensing circuit’s power supplies
The turbidity sensing circuit shown in Figure 1 uses two low drop-out (LDO) voltage regulators with fixed output voltages of 3.3 and 1.8 volts, shown as U1 and U2, respectively. The Analog Devices ADP7105ACPZ-1.8-R7 provides the 1.8 volt output to the ADPD105BCPZ photometric front-end, while the Analog Devices ADP7105ARDZ-3.3-R7 biases the LEDs at 3.3 volts.
The ADP7105 LDO family has a good noise figure of 15 microvolts (μV) rms and good line regulation of ±0.015%. These figures help ensure that the light intensity is repeatable for every measurement sample and contribute to precise turbidity measurements.
Turbidity measurement standards
The ISO 7027 Water Quality—Determination of Turbidity from the International Organization for Standardization, is a turbidity design standard. This design standard was defined to help ensure good repeatability and comparability from compliant turbidity sensors and meters. ISO 7027 eliminates most color interferences by specifically requiring an 860 nm monochromatic wavelength light source, with a spectral bandwidth of ±30 nm.
The ISO 7027 method requires a primary photodetector angle of 90° ±2.5°. Most instruments comply with the 860 nm LED light source and the 90° primary detector (Figure 3).

Figure 3: Physical LED/photo detector configuration for a primary detection of 90° angle, as required by ISO 7027. (Image source: Analog Devices)
A 90° detector angle provides the most linear response to scattering for turbidities between 0 FTU and 40 FTU. The particles are much smaller at low turbidity levels than the incident light’s wavelength; therefore, the scattering distribution is symmetrical. As the size and number of suspended solids increase within the 0 FTU to 40 FTU range, the signal to the 90° detector is linearly proportional to the scattered light amount. This method is also known as the non-ratio ISO 7027 because of the use of just one detector angle.
Additional detection angles, such as 180°, are allowed to increase the range of measurable turbidity levels (Figure 4).

Figure 4: Physical LED/photo detector configuration for a primary detection of 90° angle and secondary detection of 180°. (Image source: Analog Devices)
The elements in higher turbidity liquids start to take the form of visible particles. As a consequence, higher turbidity measurements require an alternative strategy. To obtain the same linear response as the non-ratio method, higher turbidity levels ranging from 40 FTU to 4,000 FTU require an additional detector at a different detection angle. Larger particles in these types of solutions exhibit an asymmetrical light scattering distribution that results in a higher intensity, forward scattered light.
Analog Devices’ combination EVAL-CN0409-ARDZ/EVAL-ADICUP360 Arduino shield two-board arrangement uses a 90° detector and a 180° detector to measure turbidity levels of theoretically up to 4,000 FTU (Figure 5).

Figure 5: Analog Devices’ EVAL-CN0409-ARDZ/EVAL-ADICUP360 board combination uses a 90° detector and a 180° detector to measure turbidity levels, theoretically up to 4,000 FTU. (Image source: Analog Devices)
System accuracy
The ADPD105BCPZ-based turbidity sensing circuit exhibits accuracy that closely resembles commercially available turbidity meters. A side-by-side specification comparison shows the turbidity sensing circuit measures turbidity more than twice as fast as a commercial meter (Table 1).
|
Table 1: Comparing a commercial turbidity meter to the ADPD105BCPZ-based circuit shows the latter exhibits a much faster measurement time. (Image source: DigiKey)
EVAL-CN409 system noise performance
The measurement noise source for the EVAL-CN409-ARDZ system includes bubbles, particulate contamination, and calibration errors. In order to resolve these calibration errors, the measurement equipment senses the known turbidity test solutions of 0.02 FTU, 100 FTU, and 800 FTU from Oakton (T100 calibration kit). The cloudy solution baseline for the measured noise in the EVAL-CN409-ARDZ system is 20.59 FTU (Figure 6).

Figure 6: After thirty repeatable turbidity measurements, the one-sigma noise level of the EVAL-CN0409-ARDZ is ±0.05 FTU. (Image source: Analog Devices)
After thirty repeatable turbidity measurements, the one-sigma noise level of the EVAL-CN0409-ARDZ is ±0.05 FTU.
A variation on the theme
With its three LED drivers and eight photodetector inputs, the ADPD105BCPZ is capable of enormous flexibility and customization. To implement a more sophisticated ratiometric measurement, a third and fourth photodetector at 135° and 45° can be used. These expanded receiving angles service a wider range of turbidity levels up to 40,000 FTU.
Conclusion
Water analysis instrumentation designers increasingly find themselves challenged to develop solutions that can test water quality as quickly, efficiently, and accurately as possible. The ideal approach to measuring turbidity is to examine the scattering effect of contaminants by using an LED light through the liquid to a light sensing photodetector. The appropriate AFE for this sensing circuit is the Analog Devices ADPD105BCPZ. Test results show that the performance of the ADPD105BCPZ inside the EVAL-CN0409-ARDZ evaluation board equals or exceeds commercially available turbidity meters.
Disclaimer: The opinions, beliefs, and viewpoints expressed by the various authors and/or forum participants on this website do not necessarily reflect the opinions, beliefs, and viewpoints of DigiKey or official policies of DigiKey.





